LMP91002用于低功耗H2S和CO遥感应用的可配置AFE详解
1
拍明芯城
LMP91002用于低功耗H2S和CO遥感应用的可配置AFE详解
一、引言
在当今的工业、环境监测和安全领域,对有害气体如硫化氢(H2S)和一氧化碳(CO)的准确、实时检测至关重要。这些气体不仅对人体健康构成严重威胁,还可能引发爆炸等安全事故。低功耗、高精度的气体检测设备成为市场的迫切需求。LMP91002作为一款专门为低功耗H2S和CO遥感应用设计的可配置模拟前端(AFE),凭借其卓越的性能和灵活的配置能力,在气体检测领域发挥着重要作用。本文将深入剖析LMP91002的各项特性、工作原理、应用场景以及设计要点,为相关领域的工程师和研究人员提供全面的参考。

二、LMP91002概述
LMP91002是德州仪器(TI)推出的一款适用于微功耗电化学感测应用的可编程模拟前端。它为非偏置气体传感器与微控制器之间提供了完整的信号路径解决方案,能够生成与电池电流成比例的输出电压。这款器件具有高度的可编程性,通过单一设计即可支持多种非偏置电化学气体传感器,极大地提高了设计的灵活性和通用性。

(一)核心优势
低功耗设计:LMP91002针对微功耗应用进行了优化,工作电压范围为2.7V至3.6V,总流耗低于10μA。在电池供电的设备中,这一特性能够显著延长电池的使用寿命,减少更换电池的频率,降低维护成本。
高精度信号处理:支持0.5nA/ppm至9500nA/ppm范围内的气体灵敏度,可在5μA至750μA的满量程电流范围内实现简单转换。这使得它能够精确检测低浓度的H2S和CO气体,满足严格的环境监测和安全标准。
可编程互阻放大器(TIA):TIA增益可通过I2C接口进行编程,范围从2.75kΩ至350kΩ。用户可以根据不同的传感器特性和应用需求,灵活调整增益,以获得最佳的信号放大效果。
兼容I2C的数字接口:不仅可用于配置TIA增益,还能进行传感器诊断。通过I2C接口,微控制器可以读取传感器的状态信息,及时发现传感器故障或异常情况,提高系统的可靠性和稳定性。
完整稳压器电路:与大多数非偏置气体传感器对接,提供稳定的偏置电压和电流,确保传感器在最佳工作条件下运行,减少外界干扰对检测结果的影响。
(二)应用领域
气体检测器:广泛应用于工业场所、地下矿井、隧道等环境中H2S和CO气体的实时监测,及时发现气体泄漏,保障人员安全。
电流计应用:在电化学研究和分析中,用于精确测量微小电流,为科研工作提供可靠的数据支持。
电化学血糖仪:作为血糖仪的关键部件,LMP91002能够准确检测血液中的葡萄糖浓度,为糖尿病患者提供便捷、准确的血糖监测解决方案。
三、LMP91002的电气特性
(一)电源特性
电源电压范围:2.7V至3.6V,这一较宽的电压范围使得LMP91002能够适应不同的电源供应条件,提高了设备的通用性。
电源电流:在一段时间内的平均值小于10μA,在节能模式下,电流消耗更低,进一步延长了电池寿命。
电池调节电流:高达10mA,能够为连接的传感器提供稳定的电流,确保传感器正常工作。
(二)电极特性
基准电极偏置电流:在85℃时,最大值为900pA。低的偏置电流减少了电极极化现象,提高了传感器的稳定性和准确性。
输出驱动电流:750μA,能够驱动后续的电路,确保信号的有效传输和处理。
(三)互阻放大器(TIA)特性
可编程增益范围:2.75kΩ至350kΩ,通过I2C接口进行编程设置,用户可以根据实际需求灵活调整增益,以适应不同灵敏度的传感器。
低偏置电压漂移:保证了在不同温度和环境条件下,输出电压的稳定性,提高了检测结果的准确性。
(四)工作温度范围
环境工作温度范围为 -40℃至85℃,能够适应恶劣的工业环境和户外应用场景,确保设备在各种温度条件下都能正常工作。
四、LMP91002的工作原理
(一)恒电位电路
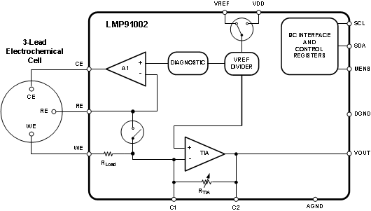
LMP91002的核心是恒电位电路,它包括一个差分输入放大器,用于将工作电极(WE)和参比电极(RE)之间的电位与零偏压电位进行比较。误差信号被放大并应用于对电极(CE),通过控制放大器(A1)调整对电极上的电压,以保持工作电极和参比电极之间的恒定电压。这种恒电位控制方式确保了传感器在稳定的电化学环境下工作,提高了检测的准确性和稳定性。
(二)互阻放大器(TIA)
连接到工作电极的跨阻放大器用于提供与电池电流成比例的输出电压。当气体传感器检测到目标气体时,会产生微小的电流信号。TIA将这个微小电流转换为电压信号,并通过可编程增益进行放大,以便后续的微控制器进行处理和分析。
(三)I2C接口通信
LMP91002通过I2C接口与微控制器进行通信。微控制器可以通过I2C接口发送配置命令,设置TIA的增益、进行传感器诊断等操作。同时,LMP91002也可以通过I2C接口向微控制器发送传感器的状态信息和检测数据,实现数据的实时传输和监控。
五、LMP91002的引脚功能与封装
(一)引脚功能
LMP91002采用14引脚晶圆级小外形无引线(WSON)封装,各引脚功能如下:
VDD:电源正极输入,连接2.7V至3.6V的电源。
AGND:模拟地,为模拟电路提供参考地。
DGND:数字地,为数字电路提供参考地。
RE:参比电极连接引脚,连接气体传感器的参比电极。
WE:工作电极连接引脚,连接气体传感器的工作电极。
CE:对电极连接引脚,连接气体传感器的对电极。
VOUT:输出电压引脚,输出与电池电流成比例的放大后的电压信号。
SCL:I2C接口时钟线,用于与微控制器进行时钟同步。
SDA:I2C接口数据线,用于在LMP91002和微控制器之间传输数据。
MENB:使能引脚,低电平有效,用于启用或禁用LMP91002。
VREF:参考电压引脚,提供稳定的参考电压。
DIAGNOSTIC:诊断引脚,用于输出传感器的诊断信息。
未连接引脚:部分引脚未连接,用于封装和布局设计。
未连接引脚:部分引脚未连接,用于封装和布局设计。
(二)封装优势
14引脚WSON封装具有体积小、重量轻、引脚间距小等优点,适合在空间受限的应用中使用。同时,这种封装形式具有良好的散热性能和电气性能,能够保证LMP91002在各种环境下的稳定工作。
六、LMP91002的设计要点
(一)电源设计
电源选择:选择稳定的2.7V至3.6V电源,确保电源的纹波和噪声较小,以免影响LMP91002的性能。可以使用线性稳压器或低压差稳压器(LDO)来提供稳定的电源。
电源滤波:在电源输入端添加适当的电容进行滤波,去除电源中的高频噪声和干扰。一般可以在VDD引脚附近并联一个10μF的电解电容和一个0.1μF的陶瓷电容。
(二)传感器连接
电极连接:确保工作电极(WE)、参比电极(RE)和对电极(CE)与气体传感器的连接正确、牢固。使用合适的连接线,减少接触电阻和引线电阻对检测结果的影响。
传感器校准:在使用LMP91002之前,需要对连接的气体传感器进行校准。根据传感器的特性曲线,设置合适的TIA增益,使输出电压与气体浓度成线性关系。
(三)I2C接口设计
上拉电阻:在SCL和SDA引脚上添加适当的上拉电阻,一般选择4.7kΩ至10kΩ的上拉电阻,确保I2C接口在空闲状态下保持高电平。
信号完整性:注意I2C接口信号的完整性,避免信号干扰和反射。可以采用合适的布线方式和终端匹配电阻来提高信号质量。
(四)节能设计
关闭TIA放大器:在不需要进行检测时,可以通过I2C接口关闭TIA放大器,减少电流消耗。
电极短接:使用内部开关将参比电极与工作电极短接,进一步降低功耗。这种节能模式适用于长时间不使用设备的场合,如设备的待机状态。
七、LMP91002的应用案例
(一)工业H2S气体检测器
在化工、石油等工业场所,H2S气体是一种常见的有害气体。使用LMP91002设计的H2S气体检测器可以实时监测环境中的H2S浓度,当浓度超过安全阈值时,及时发出警报。具体设计如下:
传感器选择:选择合适的H2S电化学传感器,将其工作电极、参比电极和对电极分别连接到LMP91002的WE、RE和CE引脚。
TIA增益设置:根据传感器的灵敏度曲线,通过I2C接口设置TIA的增益,使输出电压与H2S浓度成线性关系。
微控制器接口:将LMP91002的SCL和SDA引脚连接到微控制器的I2C接口,实现数据的传输和通信。微控制器可以读取LMP91002输出的电压信号,并将其转换为H2S浓度值。
警报系统:当微控制器检测到H2S浓度超过安全阈值时,触发警报系统,发出声光警报,提醒工作人员采取相应的措施。
(二)便携式CO检测仪
便携式CO检测仪适用于家庭、办公室等场所,用于检测室内CO浓度,保障人员的健康和安全。使用LMP91002设计的便携式CO检测仪具有体积小、功耗低、精度高等优点。具体设计如下:
传感器集成:将CO电化学传感器与LMP91002集成在一个小型电路板上,减少设备的体积。
低功耗设计:采用电池供电,通过LMP91002的节能模式,延长电池的使用寿命。在设备待机时,关闭TIA放大器并将电极短接,降低功耗。
显示与操作:配备液晶显示屏,实时显示CO浓度值。通过按键操作,可以设置检测仪的参数,如报警阈值、检测模式等。
数据存储:内置数据存储器,可以存储一段时间内的CO浓度数据,方便用户查询和分析。
八、LMP91002的发展趋势
随着物联网、人工智能等技术的不断发展,对气体检测设备的要求也越来越高。LMP91002作为一款优秀的可配置模拟前端,也将不断发展和完善,以适应市场的需求。
(一)更高的集成度
未来的LMP91002可能会集成更多的功能,如模数转换器(ADC)、微控制器等,进一步减少外围电路的设计,降低设备的成本和体积。
(二)更低的功耗
随着电池技术的不断进步,对气体检测设备的功耗要求也越来越低。LMP91002将不断优化其低功耗设计,采用更先进的节能技术,延长电池的使用寿命。
(三)更强的智能化
结合人工智能和机器学习算法,LMP91002可以实现更智能的气体检测和数据分析。例如,通过对历史数据的分析,预测气体的泄漏趋势,提前发出预警。
(四)更广泛的应用领域
除了传统的工业和环境监测领域,LMP91002还将拓展到医疗、农业、智能家居等更多领域,为人们的生活和健康提供更多的保障。
九、结论
LMP91002作为一款专门为低功耗H2S和CO遥感应用设计的可配置模拟前端,具有低功耗、高精度、可编程等众多优点。通过对其电气特性、工作原理、引脚功能、设计要点等方面的深入分析,我们可以看到它在气体检测领域具有广阔的应用前景。在实际应用中,工程师们可以根据具体的需求,合理设计电路,充分发挥LMP91002的性能优势,设计出高性能、可靠的气体检测设备。随着技术的不断发展,LMP91002也将不断升级和完善,为气体检测领域带来更多的创新和突破。
元器件采购上拍明芯城www.iczoom.com,拍明芯城提供型号查询、品牌、价格参考、国产替代、供应商厂家、封装、规格参数、数据手册等采购信息查询PDF数据手册中文资料_引脚图及功能。
责任编辑:David
【免责声明】
1、本文内容、数据、图表等来源于网络引用或其他公开资料,版权归属原作者、原发表出处。若版权所有方对本文的引用持有异议,请联系拍明芯城(marketing@iczoom.com),本方将及时处理。
2、本文的引用仅供读者交流学习使用,不涉及商业目的。
3、本文内容仅代表作者观点,拍明芯城不对内容的准确性、可靠性或完整性提供明示或暗示的保证。读者阅读本文后做出的决定或行为,是基于自主意愿和独立判断做出的,请读者明确相关结果。
4、如需转载本方拥有版权的文章,请联系拍明芯城(marketing@iczoom.com)注明“转载原因”。未经允许私自转载拍明芯城将保留追究其法律责任的权利。
拍明芯城拥有对此声明的最终解释权。

产品分类

2012- 2022 拍明芯城ICZOOM.com 版权所有 客服热线:400-693-8369 (9:00-18:00)