LMP91000适用于低功耗电化学电池监测的可配置AFE恒电位仪详解
1
拍明芯城
LMP91000:适用于低功耗电化学电池监测的可配置AFE恒电位仪详解
一、引言
在当今科技飞速发展的时代,低功耗电化学电池监测在众多领域都有着至关重要的应用,如环境监测、医疗健康、工业安全等。LMP91000作为一款可配置的模拟前端(AFE)恒电位仪,凭借其独特的性能和优势,为低功耗电化学电池监测提供了出色的解决方案。本文将深入剖析LMP91000的各个方面,包括其基本概述、工作原理、关键特性、应用场景、设计要点以及实际应用案例等,帮助读者全面了解这款重要的电子元器件。

二、LMP91000基本概述
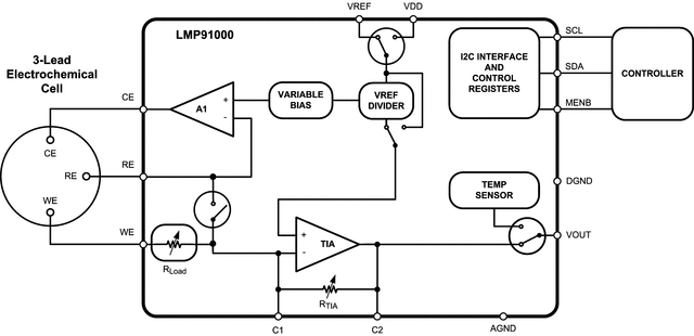
LMP91000是德州仪器(TI)推出的一款专为微功耗电化学传感应用设计的可编程模拟前端恒电位仪。它为传感器与微控制器之间提供了完整的信号路径解决方案,能够生成与电池电流成比例的输出电压。这款芯片具有高度的可编程性,通过一个设计就能支持多种电化学传感器,如3引线有毒气体传感器和2引线原电池型传感器,避免了使用多个分立解决方案的复杂性和成本。


三、LMP91000工作原理
(一)恒电位仪核心原理
恒电位仪的核心功能是维持工作电极和参考电极之间的电位差恒定。在电化学传感系统中,工作电极是发生电化学反应的场所,参考电极则提供一个稳定的电位参考点。LMP91000通过内部的差分输入放大器、控制放大器(A1)和跨阻放大器(TIA)来实现这一功能。差分输入放大器比较工作电极和参考电极之间的电位与所需的工作偏置电位,误差信号经放大后施加到对电极,以保持工作电极和参考电极之间的恒定电压。
(二)信号转换过程
工作电极上的电流变化反映了气体浓度的变化。跨阻放大器将工作电极的电流转换为成比例的输出电压。具体来说,当工作电极上有电流流过时,跨阻放大器根据其设定的增益,将这个电流信号放大并转换为电压信号。例如,如果跨阻增益设置为2.75 kΩ,当工作电极电流为1 μA时,输出电压将为2.75 mV。这个输出电压可以方便地被后续的微控制器或其他电路进行处理和分析。
(三)I2C接口的作用
LMP91000配备了I2C兼容数字接口,工作在标准模式(100 kHz)。通过这个接口,用户可以对芯片进行各种配置和编程操作。可以设置跨阻放大器的增益、电池偏置电压的数值和极性、内部零电压等参数。同时,I2C接口还可用于传感器诊断,方便用户监测传感器的工作状态和性能。
四、LMP91000关键特性
(一)低功耗设计
LMP91000经过优化,适用于微功耗应用。其工作电压范围为2.7 V至5.25 V,总电流消耗可小于10 μA。在不同的工作模式下,电流消耗也有所不同。例如,在3引脚安培计电池模式下,典型电流为10 μA;在待机模式下,典型电流为6.5 μA。此外,还可以通过关闭TIA放大器以及使用内部开关将参考电极与工作电极短接来进一步节能,这对于需要长时间运行的便携式设备来说非常重要。
(二)可编程跨阻增益
该芯片的跨阻增益可通过I2C接口在2.75 kΩ至350 kΩ之间进行编程,具有7个可编程内部增益电阻,可适应大多数现有传感器的满量程范围。此外,还可以通过在C1和C2引脚之间连接外部增益电阻来调整增益,为用户提供了更大的灵活性。例如,对于不同灵敏度的气体传感器,可以根据其输出电流范围选择合适的跨阻增益,以获得最佳的测量精度。
(三)可编程电池偏置电压
LMP91000支持可编程电池偏置电压,偏置电压可通过I2C接口编程为电源或外部参考电压的1%至24%(共14步),偏置极性也可进行编程。这种可编程性使得芯片能够适应不同类型和特性的电化学传感器,满足各种应用场景的需求。例如,某些传感器可能需要特定的偏置电压才能正常工作,通过LMP91000的编程功能可以轻松实现。
(四)内部零电压设置
内部零电压可设置为电源或外部参考电压的67%、50%或20%。这一特性为传感器的对电极提供了足够的摆动空间,并充分利用了ADC的满量程输入范围,有助于提高测量的准确性和线性度。
(五)集成温度传感器
芯片内部集成了温度传感器,可在气体浓度测量期间通过I2C接口触发温度测量,输出信号为电压,可通过VOUT引脚读取。温度测量结果可以用于提供额外的信号校正,因为电化学传感器的输出通常会受到温度的影响。通过补偿温度变化带来的误差,可以提高测量的准确性和稳定性。
(六)多种传感器支持
LMP91000能够支持多种电化学传感器,包括3引脚有毒气体传感器和2引脚原电池型传感器。对于3引脚气体传感器(安培电池),其工作电极(WE)、参考电极(RE)和对电极(CE)应按照恒电位仪拓扑结构连接至LMP91000的相应引脚。对于2引脚气体传感器(原电池),LMP91000提供两种连接方式:一种是将其中一个电极接地,另一种是连接至参考电压,这种灵活性允许系统设计者根据具体应用选择最合适的连接方式,以优化传感器响应和稳定性。
五、LMP91000应用场景
(一)环境监测
在环境监测领域,LMP91000可用于检测各种有害气体,如一氧化碳、二氧化硫、氮氧化物等。通过连接相应的电化学气体传感器,LMP91000能够实时、准确地测量气体浓度,并将数据传输给微控制器进行处理和分析。这对于保障空气质量、预防环境污染和保护公众健康具有重要意义。例如,在城市空气质量监测站中,可以使用基于LMP91000的监测设备对多种气体进行连续监测,及时发现空气污染问题并采取相应的措施。
(二)医疗健康
在医疗健康领域,LMP91000可用于电化学血糖仪的设计。血糖仪通过检测血液中的葡萄糖浓度来帮助糖尿病患者管理病情。LMP91000能够精确地检测血糖传感器产生的微弱电流信号,并将其转换为电压信号,供血糖仪的微控制器进行计算和处理,从而实现血糖浓度的准确测量。此外,LMP91000还可用于其他生物医学传感应用,如检测血液中的其他成分或监测人体的生理参数。
(三)工业安全
在工业生产过程中,存在着各种易燃易爆、有毒有害气体,如氢气、甲烷、氯气等。及时检测这些气体的浓度对于保障工业安全至关重要。LMP91000可以与相应的气体传感器配合使用,构建工业气体监测系统,实时监测气体浓度,并在超过安全阈值时发出警报,提醒工作人员采取措施,避免事故的发生。例如,在化工厂、石油炼制厂等场所,安装基于LMP91000的气体监测设备可以有效提高工业生产的安全性。
六、LMP91000设计要点
(一)电源设计
由于LMP91000用于便携式设备,电源设计至关重要。要确保电源电压稳定在2.7 V至5.25 V之间,以保证器件的正常工作。可以使用稳压芯片或电池管理系统来提供稳定的电源。同时,要根据不同的工作模式合理安排电源,以降低功耗,延长电池寿命。例如,在设备处于待机状态时,可以降低部分电路的电源供应,减少电流消耗。
(二)布局设计
在布局时,要特别注意传感器与LMP91000的连接。RE、CE和WE走线应尽量短,并远离高频信号,如时钟信号。可以将LMP91000放置在气体传感器下方,以缩短走线长度,减少信号干扰和传输损耗。如果使用外部跨阻增益电阻,应将其靠近LMP91000放置,且连接到C1的电阻端子要远离高频信号。
(三)多器件连接
如果需要在I2C总线上连接多个LMP91000,可以使用MENB引脚来选择每个设备。将MENB连接到微控制器的专用GPIO端口,通过控制MENB的逻辑电平来启用或禁用I2C通信。这样可以避免多个设备在I2C总线上产生冲突,确保通信的正常进行。
七、LMP91000实际应用案例
(一)基于ESP32和LMP91000的气体检测系统
在一个实际的气体检测项目中,使用了ESP32微控制器和LMP91000来构建气体检测系统。ESP32具有强大的处理能力和丰富的外设接口,能够与LMP91000通过I2C接口进行通信。系统使用了一个3引脚的电化学气体传感器来检测特定气体的浓度。
在硬件设计方面,按照LMP91000的数据手册要求,将气体传感器的工作电极、参考电极和对电极分别连接到LMP91000的相应引脚。同时,合理设计了电源电路,为LMP91000和ESP32提供稳定的电源。在布局上,尽量缩短了传感器与LMP91000之间的走线,并采取了必要的抗干扰措施。
在软件设计方面,使用Arduino开发环境编写了ESP32的控制程序。程序通过I2C接口对LMP91000进行初始化配置,设置跨阻增益、电池偏置电压等参数。然后,周期性地读取LMP91000的ADC值,并将其转换为气体浓度值。最后,将气体浓度值通过串口输出或显示在LCD屏幕上,同时还可以通过Wi-Fi模块将数据上传到云端服务器,实现远程监测。
(二)血糖仪设计中的应用
在电化学血糖仪的设计中,LMP91000发挥了重要作用。血糖仪使用电化学血糖传感器来检测血液中的葡萄糖浓度,传感器产生的微弱电流信号需要经过精确的放大和转换才能被微控制器处理。
LMP91000的跨阻放大器能够将血糖传感器的电流信号转换为电压信号,并且其可编程增益功能可以根据不同的传感器特性进行调整,以确保测量的准确性。同时,LMP91000的集成温度传感器可以实时监测血糖仪的工作温度,并对测量结果进行温度补偿,提高血糖浓度测量的稳定性。通过与微控制器的配合,血糖仪能够快速、准确地显示血糖浓度值,为糖尿病患者提供可靠的检测数据。
八、总结与展望
LMP91000作为一款适用于低功耗电化学电池监测的可配置AFE恒电位仪,具有低功耗、可编程性强、支持多种传感器等众多优点。在环境监测、医疗健康、工业安全等领域都有着广泛的应用前景。随着科技的不断进步和人们对环境、健康等方面的关注度不断提高,LMP91000及其相关应用将会得到进一步的发展和完善。未来,我们可以期待LMP91000在更多领域发挥重要作用,为人们的生活和社会的进步做出更大的贡献。
元器件采购上拍明芯城www.iczoom.com,拍明芯城提供型号查询、品牌、价格参考、国产替代、供应商厂家、封装、规格参数、数据手册等采购信息查询PDF数据手册中文资料_引脚图及功能。
责任编辑:David
【免责声明】
1、本文内容、数据、图表等来源于网络引用或其他公开资料,版权归属原作者、原发表出处。若版权所有方对本文的引用持有异议,请联系拍明芯城(marketing@iczoom.com),本方将及时处理。
2、本文的引用仅供读者交流学习使用,不涉及商业目的。
3、本文内容仅代表作者观点,拍明芯城不对内容的准确性、可靠性或完整性提供明示或暗示的保证。读者阅读本文后做出的决定或行为,是基于自主意愿和独立判断做出的,请读者明确相关结果。
4、如需转载本方拥有版权的文章,请联系拍明芯城(marketing@iczoom.com)注明“转载原因”。未经允许私自转载拍明芯城将保留追究其法律责任的权利。
拍明芯城拥有对此声明的最终解释权。

产品分类

2012- 2022 拍明芯城ICZOOM.com 版权所有 客服热线:400-693-8369 (9:00-18:00)