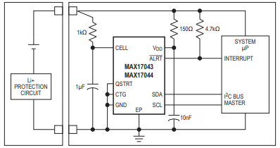
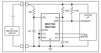
MAX17043
MAX17043
相关文章 : 10篇
浏览 : 10次
推荐产品
列表栏目

产品分类

2012- 2022 拍明芯城ICZOOM.com 版权所有 客服热线:400-693-8369 (9:00-18:00)