Hi,欢迎来到拍明芯城
|
购物车
(0)
|
会员中心
|
在线客服
(86)400-693-8369
0
卖盘信息
搜卖盘
搜买盘
购物车
0
BOM询价
产品分类
首页
特价专区
品牌
应用
原厂专区
产品文库
电子资讯
技术方案
资料中心
新手指引
投资者关系
您现在的位置:
首页 >
标签 >
电池监测领域
电池监测领域
电池监测领域
分享
相关文章 : 1篇
浏览 : 1次
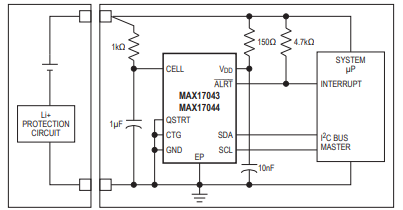
MAX17043在电池监测领域还有哪些应用场景
MAX17043 是一款专为单节锂电池设计的高精度电量计芯片,凭借其低功耗、高集成度和先进的 ModelGauge 算法,在电池监测领域广泛应用于多种场景,尤其是对空间、续航和电量显示精度要求严苛的便携式设备。以下是其典型应用场景及核心优势分析:1. 智能穿戴设备(智能手表/手环)应用需求:长期佩戴需精准预测续航,避免突然断电影响用户体验......
MAX1...
电池监测...
2026-03-03
1
推荐产品
609-2312-340F
品牌:DIALIGHT
类别:面板指示器/指示灯
RN202-1.5-02-1M6
品牌:SCHAFFNER
类别:EMI/RFI滤波器(LC,RC 网络)
5000
品牌:KEYSTONE
类别:辅材
MPZ2012S101ATD25
品牌:TDK
类别:铁氧体磁珠和芯片
211CC2S2160P
品牌:DELPHI
类别:端子-PC引脚插座/插座连接器
列表栏目
消费电子
Class-D类智能音频功放方案
工业控制
基于WeMos D1 Mini ESP8...
汽车电子
基于ESP8266的倒车雷达预警系统设计...
工业控制
LM331与PIC16F73单片机实现数...
工业控制
新一代智能变电站整体设计方案
相关标签
深圳国际...
ICZO...
ELEX...
五一劳动...
USB控...
以太网
放假通知
EIC
分立器件
继电器
上继电器
晶扬
云母电容...
云母电容...
云母电容
开关三极...
1300...
XCKU...
硬件加速...
Xili...
74LS...
双D触发...
1
下一页
最后一页
购物指南
客户须知
交易须知
常见问题
用户服务协议
支付与配送
汇款须知
其他支付
配送须知
关税须知
售后服务
收货验货
退换货流程
服务投诉
发票须知
特色服务
免费入驻
实用工具
报关报检
关于拍明芯城
关于我们
投资者关系
联系我们
加入拍明芯城
各大手机应用商城搜索“拍明芯城”
下载客户端,随时随地买卖元器件!
广告
广告
广告
广告
产品型号索引:
A
B
C
D
E
F
G
H
I
J
K
L
M
N
O
P
Q
R
S
T
U
V
W
X
Y
Z
0
1
2
3
4
5
6
7
8
9
电子百科
网站地图
友情链接
产品词库
全部标签
文库型号
Copyright
2012- 2022 拍明芯城ICZOOM.com 版权所有 客服热线:400-693-8369 (9:00-18:00)
营业执照