什么是SCT2A25
SCT2A25是一种常用的光耦隔离器件,也称为光电晶体管耦合器。它通过光信号实现电气隔离,将输入端的电信号转换为光信号,再由光信号驱动输出端的晶体管,从而实现输入与输出之间的电气隔离。该器件通常采用光发射二极管(LED)与光敏晶体管组合的结构,能够在保持信号传输的同时,防止高电压对下游电路造成损害。
SCT2A25的主要特点是响应速度较快、传输信号稳定,并具有较高的绝缘耐压,一般可承受几千伏的瞬间电压,适合在电源控制、电机驱动和工业自动化等场景使用。由于其体积小、功耗低,SCT2A25在电子产品中广泛应用于数字信号隔离、微控制器接口保护以及开关电源反馈环路等领域。
SCT2A25的封装形式多为双列直插(DIP)或贴片(SMD),便于在不同类型的电路板上使用。在设计电路时,合理选择输入电流和负载电阻,可以优化器件的传输效率和稳定性,从而保证信号隔离和电路安全。其高可靠性和耐用性使其成为工业和消费电子设备中常用的光耦器件之一。

SCT2A25的参数
SCT2A25是一种高速光电耦合器,主要由发光二极管(LED)和光敏晶体管组成,广泛应用于信号隔离和电气保护。其主要参数如下:
1. 绝缘耐压(Isolation Voltage)
SCT2A25的输入端和输出端之间具有较高的绝缘能力,一般典型值为5000Vrms,最高可达6000Vrms,能够有效防止高电压冲击对下游电路造成损害。这一参数是选择光耦器件时的重要指标,尤其在工业控制和电源隔离应用中。
2. CTR(Current Transfer Ratio)
CTR是光耦器件最关键的参数之一,表示输出电流与输入电流之比。SCT2A25的典型CTR范围为50%~600%,不同工作条件下会有所变化。高CTR意味着在相同输入电流下,输出端可以提供更大的驱动能力,从而保证信号传输稳定性。
3. 输入特性参数
SCT2A25输入端的LED正向电压通常为1.2V~1.4V,典型正向工作电流为5mA~20mA。输入电流过小会导致输出信号减弱,过大则可能损坏LED,因此在设计电路时需要匹配合适的限流电阻。
4. 输出特性参数
输出端为光敏晶体管,集电极最大承受电压为30V,最大集电极电流约为50mA,饱和压降通常在0.2V~0.4V之间。高速响应型光耦如SCT2A25,其开关时间较短,典型值为1µs~3µs,适合高速数字信号隔离。
5. 工作温度范围
SCT2A25能够在较宽的环境温度下工作,典型范围为-40℃至85℃,适合工业控制、通信设备等复杂环境使用。
6. 封装形式
SCT2A25常见封装为DIP-4和SMD-4,方便在不同PCB设计中使用。其小型封装不仅节省空间,还利于高速信号的稳定传输。
SCT2A25以其高绝缘耐压、宽CTR范围、快速响应和宽温度适应能力,成为信号隔离和电气保护领域中可靠性高、应用广泛的光耦选择。
SCT2A25的工作原理
SCT2A25是一种高速光电耦合器,其核心功能是实现电气隔离,同时传递信号。其工作原理基于光信号的转换与传输,主要由输入端的发光二极管(LED)和输出端的光敏晶体管构成。
在工作过程中,当输入端的电路向SCT2A25提供正向电流时,LED发光二极管开始发射红外光或可见光。光线直接照射到输出端的光敏晶体管,使晶体管的PN结产生光电效应,进而改变晶体管的导通状态。当LED发光时,光敏晶体管导通,输出端产生相应的电流信号;当LED不发光时,晶体管截止,输出端电流为零。通过这种方式,输入信号以光的形式被“隔离”传递到输出端,实现了信号隔离。
SCT2A25的快速响应特性来源于其内部晶体管和LED的高效率光电转换能力。输入电流的变化能够快速引起输出电流的变化,从而实现高速开关。典型开关时间在1µs到3µs之间,能够满足高速数字信号传输的需求。
由于输入和输出之间没有直接电气连接,SCT2A25能够承受高达5000Vrms甚至更高的瞬态电压,从而保护微控制器、逻辑电路或敏感设备不受高电压冲击。工作时,输入端只需提供适当的正向电流(一般为5mA~20mA),输出端则通过限流电阻或电源电压完成信号读取。
SCT2A25的输出端可直接驱动低功耗负载,也可与其他逻辑电路配合工作,实现信号放大、转换或隔离。其工作原理简单而高效,使其在工业控制、通信设备、电源开关反馈和微控制器接口保护等应用中被广泛采用。
SCT2A25通过LED发光和光敏晶体管的光电转换,实现了输入与输出的电气隔离,同时能够高速、稳定地传递信号,是一种可靠的光耦隔离器件。
SCT2A25的作用
SCT2A25是一种高速光电耦合器,主要作用是实现电气隔离和信号传输。它在电子电路中扮演着信号保护和隔离的关键角色,尤其在工业控制、电源管理和通信设备中被广泛应用。
SCT2A25可以有效隔离高压与低压电路。输入端与输出端之间没有直接的电气连接,而是通过光信号进行信息传递。这种隔离能力使得微控制器、逻辑芯片或其他低压敏感电路可以安全地接收来自高压电源或工业设备的信号,而不会受到高压冲击或电气干扰的影响。典型的绝缘耐压可达5000Vrms,确保了电路安全可靠。
SCT2A25能够实现高速信号传输。由于其内部采用高速LED与光敏晶体管结构,当输入端信号变化时,输出端晶体管能够迅速响应,实现高达1µs~3µs的开关速度。这使其非常适合数字信号隔离、电源开关反馈环路和高速数据通信等场景,保证信号的准确传递而不产生延迟或失真。
SCT2A25还具有一定的驱动作用。通过输入端提供的适当电流,输出端晶体管能够驱动低功耗负载或逻辑电路,使其在隔离信号的同时实现信号放大或逻辑控制。这样,SCT2A25不仅仅是信号的传递者,也可以作为接口电路的一部分,实现对下游电路的控制。
在电路保护方面,SCT2A25可以有效降低干扰和噪声对敏感电路的影响。由于信号通过光信号传递,电磁干扰和地线噪声难以直接传递到输出端,从而提高了系统的稳定性和可靠性。
SCT2A25的主要作用包括:实现输入与输出的电气隔离、传递高速数字信号、驱动低功耗负载、提高系统抗干扰能力以及保护敏感电子元件。在现代工业控制、通信设备以及开关电源等领域,SCT2A25因其高可靠性和高速性能而成为不可或缺的重要器件。
SCT2A25的特点
SCT2A25是一种高速光电耦合器,具有多项显著特点,使其在信号隔离和电路保护中得到广泛应用。以下是SCT2A25的主要特点:
1. 高速响应
SCT2A25采用高速LED与光敏晶体管结构,输入信号变化能够快速引起输出电流变化,典型开关时间为1µs到3µs。这种高速响应特性使其非常适合数字信号隔离、开关电源反馈以及高速数据传输等应用场景,能够保证信号在隔离过程中几乎不产生延迟。
2. 高绝缘耐压
SCT2A25输入与输出之间具有高达5000Vrms的绝缘耐压能力,有效防止高电压冲击对下游电路造成损害。在工业自动化、电力控制以及通信设备中,高绝缘性能能够保护微控制器和敏感电子元件,提高系统可靠性。
3. 宽电流传输比(CTR)
SCT2A25的电流传输比(CTR)范围较宽,一般在50%~600%之间,保证了在不同工作条件下输出端能够稳定响应输入信号。CTR的宽范围使设计者在不同负载和电源电压下都能保持光耦性能稳定,便于灵活应用。
4. 低功耗与小体积
SCT2A25的输入端LED工作电流通常在5mA~20mA,功耗低,同时器件体积小,封装形式包括DIP-4和SMD-4。这种设计既节省PCB空间,又适合高速信号传输和便携式设备使用。
5. 宽工作温度范围
SCT2A25能够在-40℃至85℃的环境温度下稳定工作,适应工业控制、通信设备以及电源管理等复杂应用环境,保证长期可靠性。
6. 抗干扰能力强
由于信号通过光信号传递,输入端与输出端没有直接电气连接,使SCT2A25能够有效隔绝电磁干扰和地线噪声,提高电路抗干扰能力,确保信号传输的准确性。
综合来看,SCT2A25具有高速响应、高绝缘耐压、宽CTR、低功耗小体积、宽温度适应和抗干扰能力强等特点。这些优势使其成为工业控制、电源管理、通信设备以及微控制器接口保护中不可或缺的光耦器件,广泛应用于各种电子系统中。
SCT2A25的应用
SCT2A25是一种高速光电耦合器,其主要功能是实现输入与输出的电气隔离,同时传递高速信号,因此在各类电子系统中有着广泛的应用。
在工业控制领域,SCT2A25常用于PLC(可编程逻辑控制器)、继电器控制和电机驱动电路中。通过光耦隔离高压和低压电路,它能够保护微控制器和逻辑电路免受高电压冲击,同时将控制信号快速传递给执行器或继电器,实现精确的工业自动化控制。
在电源管理和开关电源设计中,SCT2A25常用于反馈环路隔离。例如,在AC-DC或DC-DC开关电源中,光耦器件用于将输出电压信息传递给控制芯片,实现稳定电压调节。其高速响应和高绝缘特性保证了电源的稳定性和安全性,同时防止高压侧对低压控制电路的干扰。
在通信设备和数字电路中,SCT2A25被用于高速信号隔离,例如数据总线隔离、串口或CAN总线接口保护。通过光电隔离,不仅能有效防止共地干扰,还能保证信号传输的准确性和可靠性。
在家用电器和消费电子中,SCT2A25用于控制电路和传感器接口隔离,如智能家居开关、温控器和电源模块。它可以隔离高压电源,同时保证微控制器接收到稳定的控制信号,提高系统安全性。
SCT2A25还可用于保护敏感器件,例如微处理器、模拟前端或信号采集电路。通过输入与输出的电气隔离,它可以有效防止雷击、电涌或电路误操作导致的损坏,提高电子系统的可靠性和寿命。
SCT2A25的应用领域涵盖工业控制、电源管理、通信接口、家用电器及电子保护等方面,其高速、高绝缘和抗干扰特性使其成为电子系统中不可或缺的光耦隔离器件。
sct2a25替代选型
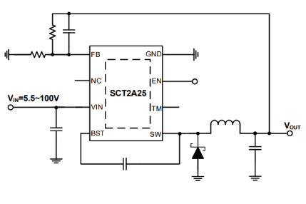
以下是关于 SCT2A25(型号:SCT2A25 / SCT2A25STER)的替代选型建议,包含该器件的关键指标、选型注意事项,以及可作为备选的器件型号。本文重点面向电源设计工程师,用于高输入电压降压应用。
原器件关键规格回顾
SCT2A25 是一款 5.5 V ~ 100 V 输入 的异步降压(buck)转换器,典型应用于工业、汽车或 48 V 总线系统。 visvie.com+2en.visvie.com+2
输出连续电流达 2 A,峰值电流可达约 4 A。
最大输出电压约 30 V。
内置高侧 MOSFET (约 500 mΩ);典型静态电流约 140 µA。
固定开关频率约 300 kHz,采用 COT(constant‑on‑time)控制模式。
封装为 ESOP‑8。型号提示如 “SCT2A25STER” 即为该封装版本。
因此,在选择替代器件时,应重点考虑如下参数:输入电压范围、输出电流能力、封装/热特性、控制模式/开关频率、外围器件兼容性、设计布局差异等。
替代选型要点
在选择替代器件时,建议按照以下几个维度进行比较与筛选:
输入电压范围
由于 SCT2A25 支持高至 100 V 输入(5.5‑100 V)应用,替代器件若用于类似工业或 48 V 总线系统,至少也应支持中高压输入(例如 40‑100 V)。输入范围太窄可能不能满足系统要求。
输出电流能力 & 峰值能力
本器件连续 2 A、峰值 4 A,对于启动电流冲击较大的负载(如 4G 模块、工业负载)有一定裕度。替代器件连续输出或瞬态能力若低很多,则需要退化考虑或者修改外围元件。
控制方式与开关频率
COT 控制、300 kHz 固定频率是 SCT2A25 的特点。若替代器件控制模式(如电压模式、峰值模式、同步整流)差别较大,会影响外围滤波、电感选择、EMI 设计、热设计等。
封装与散热能力
ESOP‑8 是其散热能力之一考量。若替代器件封装热阻较大,则在同样电流和输入条件下可能热量过大,引起温度上升或可靠性问题。
外围器件兼容性与布局
替代器件若引脚排列、反馈电压、软启动时间、保护特性等与原件差别较大,则可能需要重新设计 PCB 或布局。对于已有设计,选型替代更推荐“引脚兼容”或“布局差异极小”类型。
保护与可靠性特性
SCT2A25 具备欠压锁定 (UVLO)、过压保护、过温保护、逐周期电流限制等。替代器件最好也具备类似保护机制,以保证系统安全。
可作为备选器件示例
以下列出几款可考虑的替代器件(或同类降压芯片)作为参考。请根据实际输入输出条件、布局、热设计、成本因素进行最终筛选。
Analog Devices LTC3703IGN‑5#PBF:输入可达 100 V、为高压同步控制器,适用于 48 V/60 V 总线系统。若可接受同步整流和不同封装,则可考虑。
Analog Devices LT8620IMSE#PBF:1 通道 2 A 可调降压控制器,虽输入范围可能低于 SCT2A25,但适合较低电压降压场景。
Texas Instruments LM3489MM/NOPB:8‑引脚降压控制器,适用于中压范围,若系统输入电压较低,可考虑。
Diodes Incorporated AP61302Q:汽车级降压芯片,虽电流可能低于 2 A,但若负载需求较小、尺寸优先,可考虑。
LM2596 Adjustable DC‑DC Step‑Down Converter IC:经典 3‑4 A 降压器件,适合输入电压较低(如 ≤ 40‑50 V)情景,不完全匹配 100 V 范围,但成本低、易获取。
DC‑DC Buck Converter 7‑24 V to 5 V 4 A:模块化方案,若系统可接受模块化形式且输入电压 ≤24 V,则可作为替代。
选型建议总结
若您系统输入为 48 V(或更高,如 60‑100 V) 总线、输出电流 ~2 A、需高启动冲击容忍(峰值 4 A),推荐优先选型支持高输入(如 80‑100 V )的控制器/芯片。
若系统输入较低(如 12‑24 V 或 36‑48 V),且峰值电流、热设计、成本优先,则可选低输入范围、较成熟生态的器件。
若替代器件封装、引脚布局与 SCT2A25 差别较小,则从已有电路迁移成本最低。若差别大,则需考虑 PCB 重新布线、散热设计、滤波调整等。
注意热设计:在高输入电压、2 A 输出条件下,散热负载明显,选型时请参照热阻、功耗评估(P_loss = I_out×(Vin−Vout)/效率 + 开关损耗等)并考虑器件结温。
确认保护特性(UVLO、OVP、OCP、OTP)是否满足系统安全需求。
最后,确认器件供应情况、成本、品牌信誉为值。