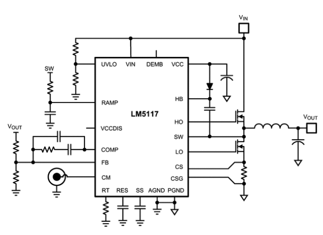
什么是lm5117
LM5117是一款高效同步整流降压转换器,专为工业、汽车和通信应用中的12V至48V直流电源系统设计。该芯片采用恒频峰值电流模式控制方案,并集成了功率开关管,可提供高达100W的输出功率。LM5117适用于高电压或各种输入电源的降压型稳压器应用,其控制方法基于采用仿真电流斜坡的电流模式控制,具有固有的输入电压前馈、逐周期电流限制和简化环路补偿的功能。
LM5117的工作频率可以在50kHz至750kHz范围内设定,利用自适应死区时间控制来驱动外部高边和低边NMOS功率开关管。用户可选的二极管仿真模式可实现非连续模式操作,提高轻负载条件下的效率。高电压偏置稳压器可利用外部偏置电源进一步提高效率。LM5117独特的模拟遥测功能可提供平均输出电流信息,其他功能还包括热关断、频率同步、断续模式电流限制和可调输入欠压锁定。LM5117是一款功能强大、性能优越的降压转换器,适用于各种需要高效电源管理的场合。

lm5117的分类
LM5117是一款高性能的同步降压控制器,广泛应用于工业、汽车和通信领域的电源管理系统。根据其功能和应用特点,LM5117可以分为以下几个主要类别:
电源管理芯片:
LM5117属于电源管理芯片类别,主要用于将高电压或变化很大的输入电源转换为稳定的低电压输出。这类芯片在各种电子设备中起着至关重要的作用,确保设备在不同工作条件下都能获得稳定的电源供应。
降压型稳压器:
LM5117是一款降压型稳压器,即它能够将较高的输入电压转换为较低的输出电压。这种类型的稳压器在许多应用中都非常常见,尤其是在需要从高电压电源(如电池或直流电源)获取低电压供电的情况下。
同步降压控制器:
LM5117采用同步整流技术,通过驱动外部高边和低边NMOS功率开关管来实现高效的电压转换。同步整流技术相比传统的非同步整流技术,能够显著提高转换效率,减少功率损耗,特别适用于需要高效率和低功耗的应用场景。
电流模式控制:
LM5117采用电流模式控制,利用仿真电流斜坡进行控制。这种控制方法具有固有的输入电压前馈、逐周期电流限制和简化环路补偿的功能,能够提供更稳定和可靠的电压输出。电流模式控制还能够降低脉宽调制电路对噪声的敏感度,适用于高输入电压应用。
高频开关控制器:
LM5117的工作频率可以在50kHz至750kHz范围内设定,使其适用于高频开关应用。高频开关可以减小电感和电容的体积,从而减小整个电源模块的尺寸,适用于空间受限的应用场景。
保护功能丰富的控制器:
LM5117具备多种保护功能,包括热关断、频率同步、断续模式电流限制和可调输入欠压锁定。这些保护功能能够确保芯片在异常工作条件下不会损坏,提高系统的可靠性和安全性。
模拟遥测功能:
LM5117具有独特的模拟遥测功能,可以提供平均输出电流信息。这一功能对于需要实时监测和控制输出电流的应用非常重要,如电流控制和电流监视器应用。
宽输入电压范围:
LM5117的工作电压范围为5.5V至65V,适用于各种宽输入电压范围的应用。这一特性使得LM5117能够在不同的电源环境下稳定工作,具有很高的灵活性和适应性。
LM5117是一款功能丰富、性能优越的同步降压控制器,适用于多种电源管理应用场景。其高效的电压转换、稳定的电流控制和丰富的保护功能使其成为工业、汽车和通信领域中不可或缺的电源管理解决方案。
lm5117的工作原理
LM5117是一款同步降压控制器,专为高电压或输入电压变化很大的降压型稳压器应用而设计。其核心工作原理基于电流模式控制,利用仿真电流斜坡进行控制。这种控制方法具有固有的输入电压前馈、逐周期电流限制和简化环路补偿的功能,从而提高了系统的稳定性和可靠性。
LM5117的工作频率可以在50kHz至750kHz范围内设定,这使得用户可以根据具体应用需求灵活调整开关频率。通过RT引脚,用户可以使用单个电阻来编程开关频率,或者同步到外部时钟。这种灵活性使得LM5117能够适应各种不同的应用场景,包括汽车、通信和工业领域。
电流模式控制的一个重要特点是其固有的输入电压前馈功能。这意味着当输入电压发生变化时,控制器能够迅速做出响应,保持输出电压的稳定。此外,逐周期电流限制功能可以有效防止过流故障,保护外部功率开关和整个系统。这种保护机制对于高电压应用尤为重要,因为它能够确保系统在异常情况下仍然安全运行。
为了进一步提高效率,LM5117采用了自适应死区时间控制技术。这种技术可以动态调整高边和低边NMOS功率开关之间的死区时间,从而减少开关损耗。用户还可以选择二极管仿真模式,实现断续模式运行,从而在轻负载条件下提高效率。这种模式特别适用于需要在宽负载范围内保持高效率的应用。
LM5117还具备独特的模拟遥测功能,可以提供平均输出电流信息。这一功能对于需要电流监视或电流控制的应用非常有用,例如电源管理系统和电池充电器。通过监测输出电流,系统可以实时调整工作状态,确保最佳性能和安全性。
LM5117还集成了多种保护功能,包括热关断、频率同步、断续模式电流限制和可调输入欠压锁定。这些功能共同作用,确保了系统的稳定性和可靠性。热关断功能可以在芯片温度过高时自动关闭输出,防止过热损坏。频率同步功能则允许LM5117与外部时钟同步,减少电磁干扰。断续模式电流限制功能可以在轻负载条件下防止过流,而可调输入欠压锁定功能则确保了在输入电压过低时不会启动,避免了不必要的故障。
LM5117通过其先进的电流模式控制、自适应死区时间控制、多种保护功能和模拟遥测功能,提供了一个高效、可靠、灵活的降压型稳压器解决方案。这些特点使得LM5117在各种高电压应用中表现出色,成为工业、汽车和通信领域的理想选择。
lm5117的作用
LM5117是一款高效同步整流降压转换器,广泛应用于工业、汽车和通信领域的12V至48V直流电源系统。其主要作用是将高电压转换为低电压,以满足各种电子设备的电源需求。以下是LM5117的主要作用和特点:
高电压降压:LM5117能够处理高输入电压,适用于各种输入电源的降压型稳压器应用。其工作电压范围为5.5V至65V,能够适应广泛的输入电压变化,确保在不同电源条件下稳定工作。
电流模式控制:LM5117采用基于仿真电流斜坡的电流模式控制。这种控制方法具有固有的输入电压前馈、逐周期电流限制和简化环路补偿的功能。电流模式控制不仅提高了系统的响应速度,还增强了系统的稳定性。
自适应死区时间控制:LM5117利用自适应死区时间控制来驱动外部高边和低边NMOS功率开关管。这种控制方式能够有效减少开关损耗,提高转换效率。
二极管仿真模式:用户可选的二极管仿真模式可实现断续模式运行,从而提高轻负载条件下的效率。这种模式在轻负载时自动进入断续模式,减少开关次数,降低功耗。
模拟遥测功能:LM5117具备独特的模拟遥测功能,可提供平均输出电流信息。这一功能使得用户能够实时监测输出电流,便于系统管理和故障诊断。
多种保护功能:LM5117集成了多种保护功能,包括热关断、频率同步、断续模式电流限制和可调输入欠压锁定。这些保护功能确保了系统在异常情况下的安全运行,延长了器件的使用寿命。
可编程开关频率:LM5117的工作频率可以在50kHz至750kHz范围内设定。用户可以通过外部电阻或同步到外部时钟来设置开关频率,以满足不同应用的需求。
高效率:LM5117采用同步整流技术,显著提高了转换效率。其内置的高侧和低侧NMOS驱动程序能够有效降低导通损耗,提高整体效率。
宽输出电压范围:LM5117的输出电压范围可通过外部电阻编程设定,基准电压为0.8V,精度为1.5%。这一特性使得LM5117能够灵活适应各种输出电压需求。
低EMI模式:针对大功率DC-DC转换器的EMC问题,LM5117推出了低EMI模式。这种模式通过优化内部电路设计,降低了电磁干扰,使得调试更加简单,更容易通过认证。
LM5117是一款高性能、高可靠性的同步降压控制器,适用于各种高电压降压应用。其丰富的功能和卓越的性能使其成为工业、汽车和通信领域电源管理的理想选择。通过合理配置和应用,LM5117能够为电子设备提供稳定、高效的电源解决方案。
lm5117的特点
LM5117是一款高性能的同步降压控制器,专为高电压或各种输入电源的降压型稳压器应用而设计。其主要特点如下:
宽输入电压范围:LM5117的工作电压范围为5.5V至65V,这使得它能够适应广泛的输入电源,包括电池、直流电源和工业电源等。
电流模式控制:LM5117采用基于仿真电流斜坡的电流模式控制。这种控制方法提供了固有的输入电压前馈、逐周期电流限制和简化环路补偿的功能。电流模式控制还能够提高系统的响应速度和稳定性。
可编程开关频率:LM5117的工作频率可以在50kHz至750kHz范围内设定。用户可以通过外部电阻或同步到外部时钟来设置开关频率,从而优化效率和性能。
自适应死区时间控制:LM5117使用自适应死区时间控制来驱动外部高边和低边NMOS功率开关。这种控制方法可以减少开关损耗,提高效率,并确保开关操作的安全性。
高效率和低噪声:LM5117的设计旨在实现高效率和低噪声的电源转换。使用仿真控制斜坡可以降低脉宽调制(PWM)电路对噪声的敏感度,从而在高输入电压应用中可靠地处理非常小的占空比。
负载识别和保护功能:LM5117具备负载识别功能,能够根据连接设备的负载变化自动调整输出电压,确保设备始终获得稳定的工作电源。此外,它还具有过流保护、热关断和短路保护功能,进一步增强了系统的稳定性。
模拟遥测功能:LM5117具备独特的模拟遥测功能,可提供平均输出电流信息。这一功能有助于监控电源的工作状态,确保系统的可靠运行。
高电压偏置稳压器:LM5117可以使用外部偏置电源,从而进一步提高效率。高电压偏置稳压器使得器件能够在高输入电压条件下保持高效工作。
可调输入欠压锁定:LM5117具有可调输入欠压锁定(UVLO)功能,当输入电压低于设定阈值时,稳压器将关闭,以保护电路免受低电压条件的影响。
断续模式电流限制:LM5117支持断续模式电流限制,这种模式在轻负载条件下可以提高效率,减少功耗。
热关断和频率同步:LM5117具备热关断功能,当芯片温度超过安全范围时,将自动关闭以防止损坏。此外,它还支持频率同步,可以与外部时钟同步工作,减少干扰。
用户可选的二极管仿真模式:LM5117提供用户可选的二极管仿真模式,可以在非连续模式下操作,提高轻负载条件下的效率。
LM5117是一款功能丰富、性能优越的同步降压控制器,适用于各种需要从高压转换到低压的应用场景。其高效能转换、良好的线性和负载调整率、低纹波输出等特点,使其成为高精度电源转换的理想选择。
lm5117的应用
LM5117是一款高效同步整流降压转换器,广泛应用于工业、汽车和通信领域中的12V至48V直流电源系统。这款芯片采用恒频峰值电流模式控制方案,并集成了功率开关管,能够提供高达100W的输出功率。其卓越的性能和可靠性使其成为许多电源管理应用的理想选择。
在工业应用中,LM5117常用于各种高电压或变化很大的输入电源的降压型稳压器应用。其控制方法基于采用仿真电流斜坡的电流模式控制,这种控制方式具有固有的输入电压前馈、逐周期电流限制和简化环路补偿的功能。电流模式控制还能够降低脉宽调制电路对噪声的敏感度,有助于实现高输入电压应用所必需的极小占空比的可靠控制。此外,LM5117的工作频率可以在50kHz至750kHz范围内设定,这使得设计师可以根据具体应用需求选择最合适的开关频率,从而优化效率和性能。
在汽车应用中,LM5117特别适用于车用信息娱乐系统和电信服务器。这些应用通常需要在宽输入电压范围内稳定工作,并且要求高效率和低噪声。LM5117的高电压偏置稳压器可以利用外部偏置电源进一步提高效率,同时其独特的模拟遥测功能可提供平均输出电流信息,这对于需要电流监视或电流控制的应用非常有用。此外,LM5117还具备热关断、频率同步、断续(hiccup)模式电流限制和可调输入欠压锁定等故障保护功能,确保系统在各种异常情况下都能安全运行。
在通信应用中,LM5117的高效率和低噪声特性使其成为理想的选择。通信设备通常需要在高密度和高可靠性的环境中工作,因此对电源管理芯片的性能要求非常高。LM5117的峰值电流模式控制提供了固有的线路前馈,周期逐周期电流限制和易于环路补偿,这些特性有助于实现稳定和高效的电源管理。此外,LM5117的开关频率用户可编程高达750kHz,这使得设计师可以灵活选择最适合特定应用的开关频率,从而优化系统性能。
LM5117凭借其卓越的性能和可靠性,在工业、汽车和通信领域中得到了广泛应用。其高效同步整流降压转换器设计、宽输入电压范围、高输出功率和丰富的故障保护功能,使其成为许多电源管理应用的理想选择。无论是需要高效率、低噪声还是宽输入电压范围的应用,LM5117都能提供稳定和可靠的电源管理解决方案。
lm5117如何选型
LM5117是一款高性能的同步降压控制器,适用于高电压或各种输入电源的降压型稳压器应用。其控制方法基于采用仿真电流斜坡的电流模式控制。LM5117的特色工作频率可在50kHz至750kHz之间进行编程,使用自适应死区时间控制来驱动外部高侧和低侧NMOS功率开关。凭借高压偏置稳压器,器件可以使用外部偏置电源,从而进一步提高效率。LM5117具备独特的模拟遥测功能,可提供平均输出电流信息。其他特性包括:热关断、频率同步、断续模式电流限制和可调线路欠压锁定。
在选型LM5117时,需要考虑以下几个关键参数:
工作电压范围:LM5117的工作电压范围为5.5V至65V。这意味着它可以适应广泛的输入电压范围,适用于多种电源应用。在选择具体型号时,需要确保输入电压在其工作范围内。
输出电流:LM5117的最大输出电流能力取决于外部功率开关的选择。在选型时,需要根据负载需求选择合适的外部功率开关,以确保能够提供足够的输出电流。例如,PMP10852参考设计中,LM5117与CSD18563(高侧MOSFET)和CSD18532(低侧MOSFET)配合使用,能够提供12V输出,9A电流能力。
工作频率:LM5117的工作频率可在50kHz至750kHz之间进行编程。选择合适的工作频率需要综合考虑效率、滤波器设计和电磁干扰(EMI)等因素。较高的工作频率可以减小电感和电容的体积,但可能会增加开关损耗。较低的工作频率则相反。
电流限制:LM5117具有可编程电流限制功能,可以在过载情况下保护电路。在选型时,需要根据负载的最大电流需求设置合适的电流限制值。
热保护:LM5117具备热关断功能,可以在温度过高时自动关闭,以防止损坏。在选型时,需要考虑散热设计,确保器件在正常工作温度范围内运行。
封装形式:LM5117有多种封装形式可供选择,包括SOIC-8、TSSOP-16等。在选型时,需要根据PCB布局和空间限制选择合适的封装形式。
辅助功能:LM5117具备模拟电流监视器功能,可以提供平均输出电流信息。此外,还具有频率同步、断续模式电流限制和可调线路欠压锁定等功能。在选型时,可以根据具体应用需求选择是否需要这些辅助功能。
参考设计:TI提供了多个基于LM5117的参考设计,如PMP10852、PMP20808和PMP20904等。这些参考设计可以作为选型和设计的参考,帮助工程师快速实现高性能的降压电源。
综上所述,选型LM5117时需要综合考虑工作电压范围、输出电流能力、工作频率、电流限制、热保护、封装形式、辅助功能和参考设计等因素。通过合理选择这些参数,可以确保LM5117在具体应用中发挥最佳性能。