FDC2214 4通道、28位、电容数字转换器详解
1
拍明芯城
FDC2214 4通道、28位电容数字转换器详解
一、引言
在当今电子技术飞速发展的时代,电容式传感技术凭借其非接触式检测、高灵敏度、低功耗等优势,在工业自动化、消费电子、汽车电子、智能家居等众多领域得到了广泛应用。而FDC2214作为一款高性能的4通道、28位电容数字转换器,更是为电容式传感应用提供了强大的支持,成为众多工程师实现高精度电容测量的理想选择。本文将深入剖析FDC2214的各项特性、工作原理、应用场景以及开发要点,为读者全面了解和使用该芯片提供详细的参考。

二、FDC2214概述
FDC2214是德州仪器(TI)推出的一款高分辨率、多通道电容数字转换器,属于FDC2x1x系列。该系列器件专为电容式检测解决方案而设计,能够在各种复杂环境下实现精确的电容测量。FDC2214具备4个独立的电容检测通道,可同时监控多个传感器,大大提高了系统的灵活性和效率。其高达28位的分辨率能够精确地检测到微小的电容变化,对于微弱信号的检测具有出色的表现,可实现高精度的测量。同时,它还具有抗噪声和EMI能力强、工作频率可编程、功耗低等优点,广泛应用于工业、消费电子、汽车等多个领域。

三、FDC2214的核心特性
(一)高分辨率
FDC2214的分辨率高达28位,能够提供2²⁸即268435456个不同的测量值。这意味着它可以区分出量程中极其微小的差异,为高精度测量提供了坚实的基础。在一些对测量精度要求极高的应用中,如精密定位、压力测量、医疗诊断设备等,高分辨率能够确保测量结果的准确性和可靠性,避免因分辨率不足而导致的数据丢失或误差。
(二)多通道测量
拥有4个独立的电容检测通道是FDC2214的一大亮点。这使得它可以同时连接多个电容传感器,实现对多个物理量的同时监测。例如,在多点触摸屏应用中,可以通过多个通道分别检测不同位置的电容变化,从而实现多点触摸的识别;在液位检测系统中,可以使用多个通道监测不同位置的液位,提高检测的准确性和可靠性。多通道测量功能不仅提高了数据采集的效率,还减少了所需的硬件资源,降低了系统成本。
(三)抗噪声和EMI能力强
FDC2214采用了基于窄带的创新型架构,可对噪声和干扰进行高度抑制。在高噪声环境中,如工业现场、汽车内部等,电磁干扰和电源噪声可能会对电容测量产生严重影响,导致测量结果不准确。而FDC2214的抗噪声和EMI能力能够有效减少这些干扰的影响,确保测量的稳定性和准确性。即使在荧光灯等强干扰源附近,它也能保持稳定的性能,为各种复杂环境下的应用提供了可靠保障。
(四)宽频率范围
该芯片的传感器激励频率范围为10kHz至10MHz,为系统设计带来了极大的灵活性。不同的应用场景对传感器的工作频率有不同的要求,宽频率范围可以满足各种不同类型传感器的需求。例如,对于导电液体(如清洁剂、肥皂液和油墨)的检测,较低的频率可能无法提供足够的灵敏度,而较高的频率则可以更好地穿透液体,实现可靠的检测。此外,宽频率范围还可以帮助系统避开潜在的干扰频率,提高测量的可靠性。
(五)低功耗
FDC2214具有多种功耗模式,包括运行模式、低功耗睡眠模式和关断模式。在运行模式下,功耗仅为2.1mA;低功耗睡眠模式下,功耗低至35µA;关断模式下,功耗更是低至200nA。这种低功耗特性使得FDC2214非常适合电池供电设备的应用,如物联网设备、便携式仪器等。通过合理选择功耗模式,可以有效延长电池的使用寿命,降低设备的维护成本。
(六)接口灵活
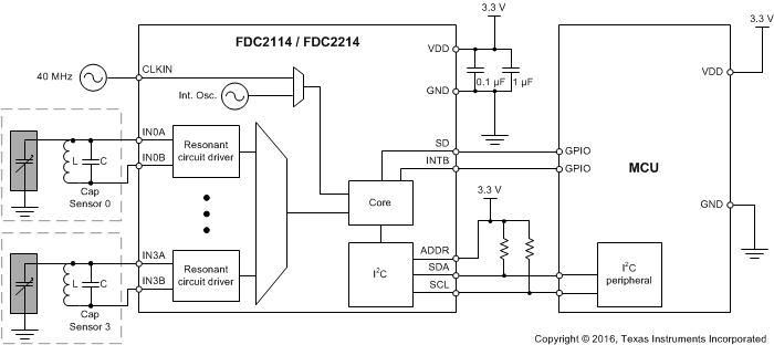
FDC2214采用I²C兼容接口,最高支持400kHz的通信速率。I²C接口是一种常用的串行通信接口,具有引脚少、通信协议简单、易于扩展等优点。通过I²C接口,FDC2214可以方便地与各种微控制器(MCU)进行通信,实现数据的传输和控制。同时,I²C接口的兼容性也使得FDC2214可以与其他支持I²C协议的设备进行集成,提高了系统的灵活性和可扩展性。
四、FDC2214的工作原理
(一)电容式传感基本原理
电容式传感技术基于导体和相邻物体之间的电容变化进行操作。当一个导体接近另一个物体时,导体与物体之间的电场分布会发生变化,从而导致导体电容值的改变。这种电容变化可以被转换成电信号,并通过电容数字转换器进行测量和处理。例如,在接近检测应用中,当人体靠近传感器时,人体的电容会与传感器的电容相互作用,导致传感器电容值发生变化,FDC2214可以检测到这种变化,并将其转换为数字信号,从而实现接近检测的功能。
(二)FDC2214的内部结构与工作过程
FDC2214内部主要由电容检测电路、模数转换器(ADC)、数字信号处理电路、控制逻辑电路和I²C接口电路等部分组成。其工作过程如下:
电容检测:FDC2214的每个通道都有一个独立的电容检测电路,该电路通过向传感器电极施加激励信号,并检测传感器电极上的响应信号,来测量传感器的电容值。激励信号的频率可以在10kHz至10MHz范围内编程设置,以适应不同传感器的需求。
模数转换:检测到的电容变化信号经过电容检测电路处理后,被送入模数转换器(ADC)进行转换。FDC2214采用了高精度的ADC,能够将模拟电容信号转换为28位的数字信号,实现对微小电容变化的高精度测量。
数字信号处理:转换后的数字信号进入数字信号处理电路进行进一步处理。数字信号处理电路可以对信号进行滤波、校准、补偿等操作,以提高测量的准确性和稳定性。例如,通过滤波算法可以去除信号中的噪声和干扰,提高信噪比;通过校准算法可以消除传感器的零点偏移和增益误差,提高测量的线性度。
数据输出:经过数字信号处理后的数据通过I²C接口电路输出到外部微控制器(MCU)。MCU可以对这些数据进行进一步的处理和分析,实现各种应用功能。同时,MCU还可以通过I²C接口对FDC2214进行配置和控制,设置其工作模式、激励频率、采样率等参数。
五、FDC2214的关键参数
(一)电气参数
工作电压:FDC2214的工作电压范围为2.7V至3.6V,典型工作电压为3.3V。在设计和使用过程中,需要确保供电电压在这个范围内,以保证芯片的正常工作。
输入电容范围:FDC2214的最大输入电容为250nF(在10kHz下,使用1mH电感器)。这意味着它可以连接各种不同电容值的传感器,满足不同应用场景的需求。
系统本底噪声:在100SPS(每秒采样次数)时,FDC2214的系统本底噪声为0.3fF。本底噪声是衡量芯片测量精度的重要指标之一,较低的本底噪声意味着芯片能够检测到更微小的电容变化,提高测量的灵敏度。
(二)性能参数
分辨率:28位,能够提供极高的测量精度和动态范围。
输出速率:最大输出速率(一个运行通道)为4.08kSPS(千次采样每秒)。较高的输出速率可以满足实时性要求较高的应用场景,如高速运动物体的检测、振动监测等。
通道数量:4个独立通道,可同时监控多个传感器,提高系统的灵活性和效率。
(三)环境参数
工作温度范围:-40°C至+125°C。宽的工作温度范围使得FDC2214能够在各种恶劣环境下正常工作,适用于工业、汽车等对温度要求较高的领域。
存储温度范围:-55°C至+150°C。在存储过程中,需要确保芯片处于这个温度范围内,以避免芯片损坏。
六、FDC2214的应用场景
(一)工业自动化
在工业自动化领域,FDC2214可以应用于机械臂位置检测、物体计数、液位监测等多个方面。例如,在机械臂位置检测中,可以通过在机械臂的关键位置安装电容传感器,利用FDC2214检测传感器电容的变化,从而实时获取机械臂的位置信息,实现对机械臂的精确控制。在物体计数应用中,将电容传感器安装在传送带上方,当物体经过传感器时,会引起传感器电容的变化,FDC2214可以检测到这种变化并计数,实现对物体数量的准确统计。
(二)消费电子
在消费电子领域,FDC2214可用于手机、平板电脑等设备的接近检测和手势识别。例如,在手机中,当用户将手机靠近脸部时,FDC2214可以检测到脸部与手机之间的距离变化,自动关闭屏幕,防止误触。在手势识别应用中,通过在设备表面安装多个电容传感器,利用FDC2214检测手指与传感器之间的电容变化,识别不同的手势动作,实现非接触式的操作控制,如空中滑动、点击等,为用户带来更加便捷、智能的使用体验。
(三)汽车电子
在汽车电子领域,FDC2214可以应用于碰撞避免、液位检测等方面。例如,在碰撞避免系统中,通过在汽车前方安装电容传感器,利用FDC2214检测前方物体与汽车之间的距离变化,当检测到有碰撞风险时,及时发出警报或采取制动措施,提高行车安全性。在汽车液位检测中,可以使用FDC2214检测油箱、水箱等液体的液位,实现对液体储量的实时监控,方便驾驶员及时了解车辆状态。
(四)智能家居
在智能家居领域,FDC2214可用于水龙头感应、触摸开关等应用。例如,在水龙头感应应用中,通过在水龙头内部安装电容传感器,利用FDC2214检测手部与水龙头之间的距离变化,当手部靠近水龙头时,自动开启水流,实现非接触式的开关控制,提高使用的便利性和卫生性。在触摸开关应用中,将电容传感器集成在开关面板中,利用FDC2214检测手指的触摸动作,实现对电器的开关控制,为用户带来更加智能、便捷的家居生活体验。
七、FDC2214的开发要点
(一)传感器电极设计
传感器电极的设计直接影响FDC2214的灵敏度和测量精度。电极的形状、尺寸和材料需要根据具体的应用场景进行精确匹配。例如,在接近检测应用中,电极的形状可以采用圆形或方形,尺寸大小要根据检测距离和灵敏度要求进行选择;在液位检测应用中,电极的材料需要具有良好的耐腐蚀性,以适应不同液体的环境。同时,电极的布局也需要合理,避免电极之间的相互干扰,提高测量的准确性。
(二)电磁屏蔽
由于FDC2214工作在高频环境下,容易受到电磁干扰的影响。因此,在设计电路时,需要采取有效的电磁屏蔽措施,避免高频干扰源(如开关电源、电机等)靠近传感器线路。可以在传感器线路周围添加屏蔽罩,将干扰信号屏蔽在外;同时,合理布局电路板,缩短传感器线路的长度,减少干扰的耦合。
(三)校准与补偿
不同材质的传感器或环境变化可能会导致测量结果出现偏差,因此需要进行软件校准补偿。FDC2214提供了多种校准方式,如零点校准、满量程校准等。在实际应用中,可以根据具体的需求选择合适的校准方法,定期对芯片进行校准,以确保测量结果的准确性和稳定性。此外,温度变化也会对电容测量产生影响,因此还可以考虑进行温度补偿,进一步提高测量的精度。
(四)寄存器配置
FDC2214内部有多个寄存器,用于控制芯片的工作模式、激励频率、采样率、分辨率等参数。在使用FDC2214时,需要根据具体的应用需求对这些寄存器进行正确的配置。例如,通过配置激励频率寄存器可以设置传感器的工作频率;通过配置分辨率寄存器可以选择28位或12位的分辨率模式。详细的寄存器配置方法可以参考FDC2214的数据手册。
(五)开发资源利用
德州仪器官网为FDC2214提供了丰富的开发资源,包括数据手册、评估套件、参考方案等。数据手册详细介绍了FDC2214的各项特性、电气参数、寄存器配置方法等信息,是开发过程中必不可少的参考资料;评估套件可以帮助开发者快速上手,进行芯片的功能验证和性能测试;参考方案提供了液位检测、接近感应等常见应用的原理图和代码示例,为开发者的实际应用提供了有力的支持。开发者可以充分利用这些开发资源,提高开发效率,缩短开发周期。
八、总结
FDC2214作为一款高性能的4通道、28位电容数字转换器,凭借其高分辨率、多通道测量、抗噪声和EMI能力强、宽频率范围、低功耗等众多优点,在工业自动化、消费电子、汽车电子、智能家居等领域具有广泛的应用前景。通过对FDC2214的核心特性、工作原理、关键参数、应用场景和开发要点的深入了解,开发者可以更好地利用该芯片实现各种电容式传感应用,为电子产品的创新和发展提供有力支持。
元器件采购上拍明芯城www.iczoom.com,拍明芯城提供型号查询、品牌、价格参考、国产替代、供应商厂家、封装、规格参数、数据手册等采购信息查询PDF数据手册中文资料、引脚图及功能。
责任编辑:David
【免责声明】
1、本文内容、数据、图表等来源于网络引用或其他公开资料,版权归属原作者、原发表出处。若版权所有方对本文的引用持有异议,请联系拍明芯城(marketing@iczoom.com),本方将及时处理。
2、本文的引用仅供读者交流学习使用,不涉及商业目的。
3、本文内容仅代表作者观点,拍明芯城不对内容的准确性、可靠性或完整性提供明示或暗示的保证。读者阅读本文后做出的决定或行为,是基于自主意愿和独立判断做出的,请读者明确相关结果。
4、如需转载本方拥有版权的文章,请联系拍明芯城(marketing@iczoom.com)注明“转载原因”。未经允许私自转载拍明芯城将保留追究其法律责任的权利。
拍明芯城拥有对此声明的最终解释权。

产品分类

2012- 2022 拍明芯城ICZOOM.com 版权所有 客服热线:400-693-8369 (9:00-18:00)