TPS3850用于进行 OV 和 UV 监控的精密窗口监控器,具有窗口看门狗计时器和可编程延迟详解
1
拍明芯城
TPS3850:用于OV和UV监控的精密窗口监控器详解
一、引言
在现代电子系统中,电源的稳定性和微控制器的可靠运行是保障系统正常工作的关键因素。过压(OV)和欠压(UV)情况可能对电子元件造成损害,影响系统的性能和寿命;而微控制器程序跑飞等问题会导致系统失控。TPS3850作为一款集OV和UV监控功能与窗口看门狗计时器及可编程延迟于一体的精密窗口监控器,能够有效解决这些问题,为电子系统提供可靠的保障。

二、TPS3850概述
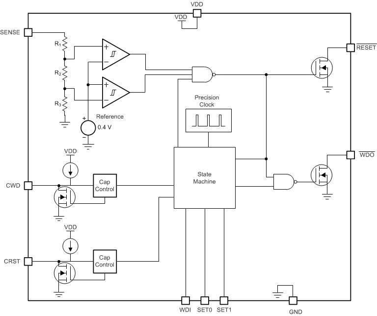
TPS3850是一款将精密电压监控器与可编程窗口看门狗定时器相结合的芯片。它具有高精度的电压阈值监控能力,可针对过压和欠压阈值实现0.8%的精度,工作温度范围为 -40°C 至 +125°C。该芯片支持0.9V到5.0V的常见电压轨,提供±4%和±7%的故障窗口,并且具有0.5%的迟滞特性,使其非常适用于容差要求严格的系统。此外,TPS3850还具备用户可编程的看门狗超时和复位延迟功能,可通过外部电容或工厂预设值进行设置,为系统的灵活设计提供了便利。

三、TPS3850的电气特性
(一)输入电压范围
TPS3850的输入电压范围为VDD = 1.6V至6.5V。这一较宽的输入电压范围使得它能够适应多种不同的电源环境,无论是低电压的便携式设备还是高电压的工业控制系统,都可以使用TPS3850进行电压监控。
(二)电压阈值精度
其电压阈值精度高达0.8%,在 -40°C 至 +125°C 的工作温度范围内都能保持稳定。这意味着在各种环境条件下,TPS3850都能准确地检测到过压和欠压情况,及时触发相应的保护机制,避免电子元件因电压异常而损坏。
(三)低电源电流
典型供电电流IDD为10μA,低电源电流使得TPS3850在运行过程中对系统电源的消耗极小,不会给系统带来额外的负担,尤其适用于对功耗要求严格的电池供电设备。
(四)输出特性
RESET和WDO引脚为开漏输出,需要外接上拉电阻至合适的电压水平。这种开漏输出方式具有灵活性,可以根据不同的系统需求选择合适的上拉电压,并且能够方便地与其他电路进行连接和集成。输出电流最大可达10mA,输入电流最大为20mA,能够满足大多数应用场景的需求。
四、TPS3850的功能模块详解
(一)电压监控功能
TPS3850通过SENSE引脚对输入电压进行监控。它设置了过压(VIT+(OV))和欠压(VIT-(UV))阈值,当SENSE引脚电压超出预设阈值时,芯片会采取相应的措施。例如,当电压超过过压阈值或低于欠压阈值时,RESET引脚会输出低电平信号,触发系统复位,以保护电子元件免受电压异常的影响。同时,TPS3850针对两阈值施加精确迟滞,迟滞为0.5%。迟滞特性的作用是避免在电压接近阈值时因电压波动而导致芯片频繁触发复位,提高了系统的稳定性和可靠性。
(二)复位功能
复位功能是TPS3850的重要功能之一。当SENSE引脚电压超出预设阈值时,RESET引脚输出低电平信号,使系统复位。复位延迟时间可以通过两种方式进行设置:一种是通过外部电容进行编程,用户可以根据实际需求选择合适容值的电容来调整复位延迟时间;另一种是通过工厂编程的默认延迟设置,这种方式提供了标准化的延迟时间,方便用户快速使用。工厂编程的复位延迟具备9.5%的精度,能够满足大多数应用对复位延迟时间精度的要求。
(三)窗口看门狗定时器功能
窗口看门狗定时器是TPS3850的核心功能之一,它通过WDI引脚接收周期性信号。信号必须在预设的时间窗口内到达,否则WDO引脚会输出低电平信号,表明系统可能出现故障。窗口看门狗超时时间同样可以通过外部电容或工厂预设值进行设置。例如,在一些对系统实时性要求较高的应用中,用户可以通过设置较短的看门狗超时时间,及时发现微控制器程序跑飞等问题;而在一些对实时性要求相对较低的应用中,可以适当延长看门狗超时时间,减少误判的可能性。
(四)SET引脚控制功能
SET0和SET1引脚用于控制看门狗窗口比例和使能看门狗功能。通过配置SET0和SET1引脚的状态,用户可以灵活地调整看门狗窗口的比例,以适应不同的应用需求。同时,还可以通过这两个引脚禁能看门狗功能,在系统开发过程中,为了避免意外的看门狗超时导致系统复位,可以暂时禁能看门狗,方便开发人员进行调试和测试。
(五)手动复位功能
MR引脚允许外部电路手动触发复位。在一些特殊情况下,例如系统出现故障需要紧急复位时,用户可以通过外部电路向MR引脚施加一个低电平信号,使TPS3850的RESET引脚输出低电平,实现手动复位功能,及时恢复系统的正常运行。
五、TPS3850的应用领域
(一)电源监控
在电源系统中,TPS3850可以实时监控电源电压,确保电压在安全范围内。例如,在数据中心、通信基站等对电源稳定性要求极高的场所,TPS3850能够及时检测到过压和欠压情况,并通过复位功能保护服务器、通信设备等关键设备免受电压异常的损害,保障系统的稳定运行。
(二)微控制器保护
微控制器是电子系统的核心部件,其可靠运行至关重要。TPS3850通过窗口看门狗定时器监控微控制器的运行状态,防止程序跑飞。当微控制器程序出现异常,无法按时向WDI引脚发送周期性信号时,TPS3850会通过WDO引脚输出故障信号,并触发系统复位,使微控制器重新启动,恢复正常运行。这在工业自动化控制、智能家居等领域的应用中尤为重要,能够有效提高系统的可靠性和稳定性。
(三)复位控制
在系统上电或故障时,TPS3850的复位功能可以自动复位相关设备,提高系统可靠性。例如,在汽车电子系统中,当汽车启动时,TPS3850可以对车载电子设备进行复位,确保设备在稳定的电源环境下启动;当系统出现故障时,能够及时复位设备,避免故障扩大,保障行车安全。
(四)其他应用领域
TPS3850还广泛应用于超声波扫描仪、存储区域网络、有源天线系统、机器人伺服驱动器、输液泵、HVAC控制器等领域。在超声波扫描仪中,TPS3850可以监控电源电压,保证扫描仪的稳定运行,提高成像质量;在存储区域网络中,它能够保护存储设备免受电压异常的影响,确保数据的安全存储和传输。
六、TPS3850的封装与布局设计指南
(一)封装类型
TPS3850采用小型3mm x 3mm、10引脚VSON封装,这种封装具有体积小、占用空间少的优点,适合在空间有限的电路板上使用。同时,VSON封装还具有良好的散热性能,能够保证芯片在工作过程中产生的热量及时散发出去,提高芯片的可靠性和稳定性。
(二)供电处理
建议在VDD引脚附近放置0.1μF的旁路电容,以减少电源噪声干扰。电源噪声可能会影响TPS3850的电压监控精度和看门狗定时器的准确性,通过添加旁路电容,可以有效地滤除电源中的高频噪声,为芯片提供稳定的电源环境。
(三)引脚布局
将CRST和CWD引脚连接的外部电容尽可能靠近相应引脚,以减少寄生电容影响。寄生电容可能会改变外部电容的实际容值,从而影响复位延迟和看门狗超时时间的设置精度。因此,合理布局引脚,缩短外部电容与引脚之间的距离,能够提高系统的稳定性和可靠性。
(四)输出处理
由于RESET和WDO引脚为开漏输出,需要外接上拉电阻至合适的电压水平。在选择上拉电阻时,需要考虑输出电流和上拉电压的要求,确保上拉电阻能够提供足够的电流,使输出信号能够稳定地传输到后续电路。
七、TPS3850的评估与开发
(一)评估模块
德州仪器提供了TPS3850EVM - 781评估模块,该评估模块专为典型配置而设计,用于评估采用集成看门狗计时器的TPS3850低静态电流、0.8%精度的监视器的运行情况和性能。通过使用评估模块,开发人员可以快速了解TPS3850的功能和特性,进行相关的实验和测试,为产品的开发提供参考。
(二)开发流程
在进行TPS3850的开发时,首先需要根据应用需求确定电压监控阈值、看门狗超时时间和复位延迟时间等参数。然后,根据这些参数选择合适的外部元件,如电容、电阻等,并进行电路设计。在设计过程中,要充分考虑TPS3850的电气特性和布局设计指南,确保电路的稳定性和可靠性。完成电路设计后,进行电路板的制作和焊接,然后使用评估模块或相关的测试设备对电路进行调试和测试,验证电路的功能和性能是否满足设计要求。最后,根据测试结果对电路进行优化和改进,完成产品的开发。
八、TPS3850的选型与替代
(一)选型考虑因素
在选择TPS3850时,需要考虑输入电压范围、电压阈值精度、工作温度范围、封装类型等因素。例如,如果应用场景的工作温度范围较宽,需要选择能够在 -40°C 至 +125°C 温度范围内正常工作的TPS3850;如果对电压监控精度要求较高,应选择电压阈值精度为0.8%的型号。此外,还需要根据系统的空间限制选择合适的封装类型,以确保芯片能够方便地安装在电路板上。
(二)替代产品
如果TPS3850无法满足某些特殊需求,可以考虑一些替代产品。例如,TPS3430具备可编程复位延迟功能的窗口看门狗计时器,能够同时感知早期和晚期故障;TPS3431是具有使能功能的标准可编程看门狗计时器。在选择替代产品时,需要仔细比较其功能、特性和参数与TPS3850的差异,确保替代产品能够满足系统的需求。
九、结论
TPS3850作为一款集OV和UV监控功能与窗口看门狗计时器及可编程延迟于一体的精密窗口监控器,具有高精度的电压阈值监控、灵活的可编程功能、低功耗等优点。它在电源监控、微控制器保护、复位控制等众多领域有着广泛的应用前景。通过合理的选型、布局设计和开发流程,能够充分发挥TPS3850的性能优势,为电子系统提供可靠的保障。随着电子技术的不断发展,TPS3850有望在更多的领域得到应用和推广。
元器件采购上拍明芯城www.iczoom.com 拍明芯城提供型号查询、品牌、价格参考、国产替代、供应商厂家、封装、规格参数、数据手册等采购信息查询PDF数据手册中文资料_引脚图及功能
责任编辑:David
【免责声明】
1、本文内容、数据、图表等来源于网络引用或其他公开资料,版权归属原作者、原发表出处。若版权所有方对本文的引用持有异议,请联系拍明芯城(marketing@iczoom.com),本方将及时处理。
2、本文的引用仅供读者交流学习使用,不涉及商业目的。
3、本文内容仅代表作者观点,拍明芯城不对内容的准确性、可靠性或完整性提供明示或暗示的保证。读者阅读本文后做出的决定或行为,是基于自主意愿和独立判断做出的,请读者明确相关结果。
4、如需转载本方拥有版权的文章,请联系拍明芯城(marketing@iczoom.com)注明“转载原因”。未经允许私自转载拍明芯城将保留追究其法律责任的权利。
拍明芯城拥有对此声明的最终解释权。

产品分类

2012- 2022 拍明芯城ICZOOM.com 版权所有 客服热线:400-693-8369 (9:00-18:00)