0 卖盘信息
BOM询价
您现在的位置: 首页 > 电子资讯 >基础知识 > FDC2112 2通道、12位、电容数字转换器详解

FDC2112 2通道、12位、电容数字转换器详解

来源:
2026-02-26
类别:基础知识
eye 1
文章创建人 拍明芯城

FDC2112 2通道、12位电容数字转换器详解

一、引言

在电子技术飞速发展的今天,电容式传感技术凭借其独特的优势,在众多领域得到了广泛应用。从简单的接近检测到复杂的手势识别,从工业生产中的液位检测到汽车领域的车门和脚踢传感器,电容式传感技术正以其低功耗、高分辨率和非接触式检测的特点,改变着人们的生活和工作方式。而FDC2112作为一款2通道、12位的电容数字转换器,凭借其出色的性能和丰富的功能,成为了电容式传感应用中的佼佼者。本文将对FDC2112进行全面、深入的介绍,包括其基本特性、工作原理、应用场景、选型与采购等方面,为电子工程师和相关技术人员提供详细的参考。

12-pin (DNT) package image

二、FDC2112概述

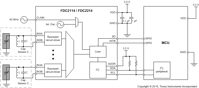
FDC2112是德州仪器(Texas Instruments)推出的一款面向电容式传感解决方案的抗噪声和抗EMI、高分辨率、高速、多通道电容数字转换器。它具有2个通道,分辨率为12位,能够在-40°C至+125°C的宽温度范围内稳定工作,适用于各种恶劣环境。其封装形式为WSON(DNT),尺寸为4.00mm x 4.00mm,引脚数目为12,这种紧凑的封装设计使得它在空间受限的应用中具有很大的优势。

简化版原理图

三、FDC2112的基本特性

(一)抗EMI架构

在电子设备日益密集的今天,电磁干扰(EMI)成为了一个不可忽视的问题。电容式传感系统由于其工作原理,容易受到外界电磁场的干扰,从而影响检测的准确性和稳定性。FDC2112采用了创新的抗EMI架构,能够有效抑制外界电磁干扰,即使在荧光灯等强电磁干扰环境下,也能保持稳定的性能。这种抗EMI能力使得FDC2112在工业自动化、汽车电子等对电磁兼容性要求较高的领域具有广泛的应用前景。

(二)高采样速率

FDC2112的最大输出速率(每条激活通道)为13.3ksps,这意味着它能够快速采集和处理电容信号,适用于对实时性要求较高的应用场景。例如,在高速移动目标的手势识别应用中,需要快速准确地检测手势的变化,FDC2112的高采样速率能够满足这一需求,确保手势识别的准确性和流畅性。

(三)宽输入电容范围

FDC2112的最大输入电容可达250nF(在10kHz频率,使用1mH电感时),这使得它能够支持使用远程传感器,并且可以跟踪环境因素(如温度和湿度)随时间的变化。在一些工业应用中,传感器可能需要安装在远离转换器的位置,或者需要检测较大范围的电容变化,FDC2112的宽输入电容范围能够满足这些需求,提高了系统的灵活性和适应性。

(四)宽传感器激励频率范围

FDC2112的传感器激励频率范围为10kHz至10MHz,这种宽频率范围为系统设计带来了很大的灵活性。不同的应用场景可能需要不同的激励频率,例如,对于导电液体(如清洁剂、肥皂液和油墨)的检测,需要使用较高的激励频率以确保检测的可靠性;而对于一些非导电物体的检测,则可以使用较低的激励频率。FDC2112的宽频率范围能够满足不同应用的需求,使得系统设计更加简单和高效。

(五)低功耗设计

在电子设备追求低功耗的时代,FDC2112的低功耗设计显得尤为重要。它在运行模式下的功耗为2.1mA,低功耗睡眠模式下的功耗为35μA,关断模式下的功耗仅为200nA。这种低功耗特性使得FDC2112非常适合电池供电的应用,如便携式设备、无线传感器网络等,能够延长电池的使用寿命,减少设备的维护成本。

(六)I2C接口

FDC2112采用I2C接口与微控制器或其他设备进行通信,这种接口具有简单、灵活、成本低等优点。I2C接口只需要两根线(SCL和SDA)即可实现数据的传输,大大简化了系统的硬件设计。同时,I2C接口支持多设备连接,方便系统扩展和升级。

四、FDC2112的工作原理

(一)电容式传感基本原理

电容式传感是一种基于电容变化的检测技术。当两个导体(电极)之间存在电介质时,就会形成一个电容器,其电容值与电极的面积、电极之间的距离以及电介质的介电常数有关。在电容式传感系统中,通常将其中一个电极作为传感器,另一个电极作为参考电极。当被检测物体靠近传感器时,会改变电极之间的电场分布,从而导致电容值发生变化。通过检测电容值的变化,就可以实现对被检测物体的检测和识别。

(二)FDC2112的工作流程

FDC2112的工作流程主要包括传感器激励、电容测量、信号处理和数据输出等几个步骤。

  1. 传感器激励:FDC2112通过内部的激励电路向传感器施加一个特定频率的交流信号,使传感器产生一个交变电场。

  2. 电容测量:当被检测物体靠近传感器时,会引起传感器电容值的变化。FDC2112通过内部的电容测量电路检测这种变化,并将其转换为数字信号。

  3. 信号处理:FDC2112对测量得到的数字信号进行一系列的信号处理,包括滤波、放大、校准等,以提高信号的质量和准确性。

  4. 数据输出:经过信号处理后,FDC2112将最终的测量结果通过I2C接口输出给微控制器或其他设备,供后续的处理和分析。

(三)抗EMI原理

FDC2112的抗EMI原理主要基于其窄带架构。它通过选择特定的激励频率和滤波器,将信号集中在一个较窄的频带内,从而对带外噪声和干扰进行高度抑制。同时,FDC2112还采用了特殊的电路设计和算法,进一步提高了其对电磁干扰的抵抗能力,确保在强电磁干扰环境下也能准确测量电容值。

五、FDC2112的引脚功能

FDC2112共有12个引脚,每个引脚都有其特定的功能,下面将对各个引脚进行详细介绍。

  1. SCL(Serial Clock):串行时钟引脚,用于I2C通信中的时钟信号传输。

  2. SDA(Serial Data):串行数据引脚,用于I2C通信中的数据信号传输。

  3. CLKIN(Clock Input):时钟输入引脚,可以接入外部时钟信号,为FDC2112提供工作时钟。如果不使用外部时钟,该引脚可以悬空。

  4. ADR(Address Select):地址选择引脚,用于设置FDC2112在I2C总线上的设备地址。通过将该引脚连接到不同的电平(高电平或低电平),可以选择不同的设备地址,从而实现多个FDC2112设备在同一I2C总线上的共存。

  5. IN1A(Input Channel 1A):通道1A输入引脚,用于连接传感器电极,检测电容变化。

  6. IN1B(Input Channel 1B):通道1B输入引脚,与IN1A配合使用,可以构成差分输入,提高检测的准确性和抗干扰能力。

  7. IN2A(Input Channel 2A):通道2A输入引脚,用于连接另一个传感器电极,实现双通道检测。

  8. IN2B(Input Channel 2B):通道2B输入引脚,与IN2A配合使用,构成通道2的差分输入。

  9. INTB(Interrupt Output):中断输出引脚,当FDC2112检测到特定的电容变化或发生其他事件时,会通过该引脚输出中断信号,通知微控制器进行处理。

  10. GND(Ground):接地引脚,为FDC2112提供电气参考地。

  11. VDD(Power Supply):电源引脚,为FDC2112提供工作电源,其电压范围为2.7V至3.6V。

  12. DAP(Die Attach Pad):芯片贴装焊盘,用于将芯片固定在印刷电路板上,同时也可以起到散热的作用。

六、FDC2112的应用场景

(一)接近检测

接近检测是FDC2112最常见的应用场景之一。通过将传感器安装在需要检测接近的物体附近,当物体靠近传感器时,会引起传感器电容值的变化,FDC2112检测到这种变化后,可以输出相应的信号,实现对物体接近的检测。接近检测广泛应用于手机、平板电脑等消费电子产品的触摸屏、按键检测,以及工业自动化中的安全防护、物体定位等领域。

(二)手势识别

手势识别是一种基于接近检测的高级应用,它通过对多个传感器的电容变化进行分析和处理,识别出不同的手势动作。FDC2112的高采样速率和双通道设计使得它能够快速准确地检测手势的变化,实现流畅的手势识别。手势识别技术可以应用于智能家居、虚拟现实、游戏控制等领域,为用户提供更加自然、便捷的交互方式。

(三)液位检测

FDC2112可以用于检测各种液体的液位,包括导电液体和非导电液体。对于导电液体,如清洁剂、肥皂液和油墨等,FDC2112的宽传感器激励频率范围能够确保检测的可靠性;对于非导电液体,如水、油等,FDC2112可以通过选择合适的激励频率和传感器设计,实现准确的液位检测。液位检测广泛应用于工业生产中的液体储存、输送和加工过程控制,以及汽车中的燃油液位检测、水箱液位检测等领域。

(四)汽车电子

在汽车电子领域,FDC2112也有着广泛的应用。例如,它可以用于汽车车门和脚踢传感器,当乘客靠近车门或用脚踢车门下方时,传感器检测到电容变化,FDC2112输出信号控制车门的开启和关闭,提高了汽车的便利性和安全性。此外,FDC2112还可以用于汽车雨、雾、冰、雪传感器,通过检测挡风玻璃上的水滴、雾气、冰层或雪层的电容变化,实现对天气状况的实时监测,为驾驶员提供更加准确的驾驶信息。

七、FDC2112的选型与采购

(一)选型注意事项

在选择FDC2112时,需要考虑以下几个方面的因素:

  1. 应用需求:根据具体的应用场景,确定所需的通道数量、分辨率、采样速率等参数。如果需要实现双通道检测,则应选择FDC2112;如果对分辨率要求较高,可以考虑FDC221x系列(分辨率高达28位)。

  2. 工作环境:考虑应用环境的工作温度、湿度、电磁干扰等因素,选择能够适应恶劣环境的FDC2112型号。FDC2112的工作温度范围为-40°C至+125°C,能够满足大多数工业和汽车应用的需求。

  3. 封装形式:根据印刷电路板的空间布局和设计要求,选择合适的封装形式。FDC2112的封装形式为WSON(DNT),尺寸为4.00mm x 4.00mm,适用于空间受限的应用。

  4. 成本预算:在满足应用需求的前提下,考虑产品的成本预算,选择性价比高的FDC2112型号。不同型号的FDC2112价格可能会有所差异,可以根据实际需求进行选择。

(二)采购渠道

目前,FDC2112可以通过多种渠道进行采购,以下是一些常见的采购渠道:

  1. 德州仪器官方网站:德州仪器是FDC2112的生产厂家,其官方网站提供了详细的产品信息、数据手册、采购指南等资料。用户可以在官方网站上直接下单购买FDC2112,确保产品的质量和售后服务。

  2. 电子元器件代理商:许多电子元器件代理商都代理销售FDC2112,如Mouser、Digi - Key、Arrow等。这些代理商通常具有丰富的库存和完善的物流体系,能够为用户提供快速、便捷的采购服务。

  3. 电子元器件交易平台:一些电子元器件交易平台,如ICZOOM拍明芯城等,也提供FDC2112的采购服务。这些平台汇集了众多的供应商和产品信息,用户可以在平台上比较不同供应商的价格和服务质量,选择最适合自己的采购渠道。

八、FDC2112的开发与调试

(一)开发环境搭建

在进行FDC2112的开发和调试之前,需要搭建相应的开发环境。开发环境主要包括硬件平台和软件工具两部分。

  1. 硬件平台:硬件平台包括FDC2112评估板、微控制器开发板、传感器等。FDC2112评估板是德州仪器提供的用于评估和开发FDC2112的硬件平台,它集成了FDC2112芯片、必要的外围电路和传感器接口,用户可以通过评估板快速上手FDC2112的开发。微控制器开发板用于与FDC2112进行通信和控制,用户可以根据自己的需求选择合适的微控制器开发板。传感器则根据具体的应用场景进行选择,如接近检测传感器、液位检测传感器等。

  2. 软件工具:软件工具主要包括集成开发环境(IDE)、编译器、调试器等。用户可以使用德州仪器提供的Code Composer Studio(CCS)等IDE进行FDC2112的程序开发,使用编译器将程序编译成可执行文件,然后通过调试器将程序下载到微控制器中进行调试和运行。

(二)程序开发

FDC2112的程序开发主要包括初始化配置、传感器激励设置、电容测量、信号处理和数据输出等几个部分。以下是一个简单的FDC2112程序开发示例(以C语言为例):

#include <stdio.h>
#include <stdint.h>
#include "i2c.h" // 假设已经实现了I2C通信的库函数

// FDC2112设备地址定义
#define FDC2112_ADDRESS 0x2B

// FDC2112寄存器定义
#define FDC2112_CONFIG_REG 0x02
#define FDC2112_DATA_REG 0x00

// 初始化FDC2112
void FDC2112_Init() {
    uint8_t config_data = 0x10; // 示例配置数据,具体配置根据需求调整
    I2C_Write(FDC2112_ADDRESS, FDC2112_CONFIG_REG, &config_data, 1);
}

// 读取FDC2112的电容数据
uint32_t FDC2112_ReadData() {
    uint8_t data[3];
    I2C_Read(FDC2112_ADDRESS, FDC2112_DATA_REG, data, 3);
    // 将读取的3个字节数据组合成32位电容值
    uint32_t capacitance = ((uint32_t)data[0] << 16) | ((uint32_t)data[1] << 8) 
    | (uint32_t)data[2];
    return capacitance;
}

int main() {
    // 初始化I2C通信
    I2C_Init();
    // 初始化FDC2112
    FDC2112_Init();

    while (1) {
        // 读取FDC2112的电容数据
        uint32_t capacitance = FDC2112_ReadData();
        printf("Capacitance value: %lu
", capacitance);
        // 延时一段时间后再次读取
        // 这里可以使用具体的延时函数,如delay_ms(100);
    }

    return 0;
}

在进行FDC2112的调试过程中,可能会遇到各种问题,以下是一些常见的调试技巧:

  1. 检查硬件连接:确保FDC2112与微控制器、传感器之间的连接正确无误,包括电源、地、信号线等。可以使用万用表等工具检查线路的通断和电压是否正常。

  2. 验证I2C通信:使用逻辑分析仪等工具验证FDC2112与微控制器之间的I2C通信是否正常。检查时钟信号和数据信号的波形是否符合I2C协议的要求,确保通信地址正确。

  3. 检查传感器激励:通过示波器等工具检查FDC2112的传感器激励信号是否正常。检查激励频率、幅度等参数是否符合设计要求,确保传感器能够正常工作。

  4. 分析电容数据:读取FDC2112的电容数据,并进行分析。检查电容数据是否随着被检测物体的变化而变化,如果数据异常,可能是传感器安装不当、环境干扰等原因导致的,需要进一步排查和解决。

九、总结与展望

FDC2112作为一款2通道、12位的电容数字转换器,凭借其抗EMI架构、高采样速率、宽输入电容范围、宽传感器激励频率范围、低功耗设计和I2C接口等优点,在接近检测、手势识别、液位检测、汽车电子等领域具有广泛的应用前景。通过对FDC2112的详细介绍,包括其基本特性、工作原理、引脚功能、应用场景、选型与采购、开发与调试等方面,希望能够为电子工程师和相关技术人员提供全面的参考和指导,帮助他们更好地应用FDC2112进行电子产品的设计和开发。

随着电子技术的不断发展,电容式传感技术也将不断创新和完善。未来,FDC2112有望在更多领域得到应用,同时,德州仪器也可能会推出更加先进、功能更加强大的电容数字转换器产品,为电子行业的发展注入新的动力。

元器件采购上拍明芯城www.iczoom.com 拍明芯城提供型号查询、品牌、价格参考、国产替代、供应商厂家、封装、规格参数、数据手册等采购信息查询PDF数据手册中文资料_引脚图及功能


责任编辑:David

【免责声明】

1、本文内容、数据、图表等来源于网络引用或其他公开资料,版权归属原作者、原发表出处。若版权所有方对本文的引用持有异议,请联系拍明芯城(marketing@iczoom.com),本方将及时处理。

2、本文的引用仅供读者交流学习使用,不涉及商业目的。

3、本文内容仅代表作者观点,拍明芯城不对内容的准确性、可靠性或完整性提供明示或暗示的保证。读者阅读本文后做出的决定或行为,是基于自主意愿和独立判断做出的,请读者明确相关结果。

4、如需转载本方拥有版权的文章,请联系拍明芯城(marketing@iczoom.com)注明“转载原因”。未经允许私自转载拍明芯城将保留追究其法律责任的权利。

拍明芯城拥有对此声明的最终解释权。

相关资讯

资讯推荐
云母电容公司_云母电容生产厂商

云母电容公司_云母电容生产厂商

开关三极管13007的规格参数、引脚图、开关电源电路图?三极管13007可以用什么型号替代?

开关三极管13007的规格参数、引脚图、开关电源电路图?三极管13007可以用什么型号替代?

74ls74中文资料汇总(74ls74引脚图及功能_内部结构及应用电路)

74ls74中文资料汇总(74ls74引脚图及功能_内部结构及应用电路)

芯片lm2596s开关电压调节器的中文资料_引脚图及功能_内部结构及原理图_电路图及封装

芯片lm2596s开关电压调节器的中文资料_引脚图及功能_内部结构及原理图_电路图及封装

芯片UA741运算放大器的资料及参数_引脚图及功能_电路原理图?ua741运算放大器的替代型号有哪些?

芯片UA741运算放大器的资料及参数_引脚图及功能_电路原理图?ua741运算放大器的替代型号有哪些?

十大音质最好的运放芯片

十大音质最好的运放芯片

拍明芯城微信图标

各大手机应用商城搜索“拍明芯城”

下载客户端,随时随地买卖元器件!

拍明芯城公众号
拍明芯城抖音
拍明芯城b站
拍明芯城头条
拍明芯城微博
拍明芯城视频号
广告
恒捷广告
广告
深亚广告
广告
原厂直供
广告