TPS8802民用烟雾报警器模拟前端详解
1
拍明芯城
TPS8802民用烟雾报警器模拟前端详解
一、引言
在现代民用建筑中,烟雾报警器是保障人员生命财产安全的关键设备。随着技术的不断进步,烟雾报警器的性能和功能也在持续提升。TPS8802作为一款专为民用烟雾报警器设计的模拟前端芯片,凭借其高度集成、灵活性强以及超低功耗等特性,在烟雾报警器领域得到了广泛应用。本文将深入剖析TPS8802的各项特性、功能模块、工作原理以及应用场景,为电子工程师和相关从业者提供全面且深入的技术参考。

二、TPS8802概述
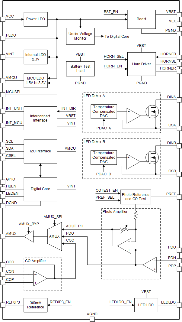
TPS8802是一款高度集成的模拟前端芯片,专为双波光电烟雾报警器和一氧化碳(CO)探测系统量身打造。它集成了烟雾报警器和一氧化碳检测系统所需的所有调节器、放大器和驱动器,为工程师们提供了便捷且高效的解决方案。该芯片具有宽输入电压范围,能够支持多种电源输入,包括9V电池、3V电池、2V至15V的直流电源以及带电池备份的直流电源,可满足不同应用场景的需求。其工作温度范围为 -40℃ 至 85℃,能够适应各种恶劣的环境条件。在封装方面,TPS8802采用38引脚的HTSSOP(薄型小尺寸封装)封装,尺寸为9.7mm x 4.4mm,这种紧凑的封装设计有利于减小电路板的面积,降低产品的成本。

三、TPS8802的功能模块
(一)照相室模拟前端(Photoelectric Chamber AFE)
双8位可编程电流LED驱动器
TPS8802配备了两个双8位可编程电流LED驱动器,这些驱动器具有温度补偿功能,能够支持红外(IR)和蓝色LED在宽电流范围内稳定工作。在实际应用中,不同的烟雾颗粒对不同波长的光的散射特性不同,通过使用双波长LED(如红外和蓝色LED),可以更准确地检测不同类型和大小的烟雾颗粒。例如,对于平均直径在50nm至约1μm或更大范围内的颗粒,不同波长的光能够覆盖预期的颗粒大小范围,从而提高烟雾检测的准确性和可靠性。LED驱动器的电流可以通过8位DAC进行精确调节,并且可根据不同的温度补偿设置和CSA电阻,实现对LED电流的精确控制。两个驱动器可以互换使用,为设计提供了更大的灵活性。超低失调光电二极管跨阻抗放大器
该放大器用于放大光电二极管产生的微弱光电流信号。它具有低噪声和高带宽的特点,能够有效提高烟雾检测的灵敏度和响应速度。在光电式烟雾报警器中,当烟雾颗粒进入检测室时,光线照射到烟雾颗粒上会发生散射,部分散射光会照射到光电二极管上,产生光电流。超低失调光电二极管跨阻抗放大器能够将这个微弱的光电流信号转换为电压信号,并进行放大,以便后续的信号处理和分析。其增益可以通过I2C接口进行调整,有4种设置可供选择,并且可以选择参考GND或PREF,以提高放大器的线性工作范围和零电流灵敏度。可编程和可旁路增益级
为了适应不同浓度烟雾的检测需求,TPS8802提供了可编程和可旁路的增益级。工程师可以根据实际的应用场景和传感器特性,通过编程来调整增益,从而获得更大的动态范围。当检测到低浓度烟雾时,可以增大增益以提高检测的灵敏度;当检测到高浓度烟雾时,可以减小增益以避免信号饱和。此外,增益级还可以被旁路,以满足一些特殊的检测需求。
(二)一氧化碳传感器模拟前端(CO Sensor AFE)
超低失调电压增益级
一氧化碳传感器通常会产生微弱的电流信号,TPS8802的超低失调电压增益级能够精确放大这个微弱信号,提高一氧化碳检测的准确性。该增益级采用低失调、低功耗的运算放大器,集成了输入、增益和输出电阻,并且可以通过COSW寄存器位断开这些电阻,使用外部电阻,以满足不同的设计要求。可编程增益和基准
为了方便工程师根据不同的传感器特性和应用要求进行配置,TPS8802提供了可编程增益和基准功能。通过设置相应的寄存器,可以调整增益的大小和基准电压的值,从而优化一氧化碳检测的性能。此外,芯片还内置了一氧化碳连通性测试功能,通过PREF引脚进行测试,可通过COTEST_EN和COTEST_DIR寄存器位控制上拉和下拉开关,判断传感器是否连接正常,提高了系统的可靠性和稳定性。
(三)喇叭驱动器(Horn Driver)
三端压电的自谐振驱动器
TPS8802支持三端压电喇叭,通过自谐振驱动器可以最大化喇叭的响度。该驱动器通过调整连接到压电反馈端子的电阻值来调整振荡频率,并通过HORN_THR位调整输出的占空比,以实现最佳的驱动效果。在实际应用中,三端压电喇叭通常需要特定的驱动频率和占空比才能发出最大响度的声音,自谐振驱动器能够根据喇叭的特性自动调整这些参数,确保报警声音清晰响亮。PWM支持两端压电语音
除了支持三端压电喇叭外,TPS8802还支持两端压电喇叭,并通过PWM(脉冲宽度调制)技术实现语音报警功能。通过HORNFB和HBEN引脚直接控制HORNSL和HORNBR引脚,微控制器可以发送数字信号来控制压电的驱动电压,从而实现不同的语音报警内容。这种功能为用户提供了更多的报警方式选择,提高了烟雾报警器的实用性和用户体验。
(四)电源管理模块(Power Management)
可编程LDO(低压差线性稳压器)
TPS8802为外部微控制器提供了可编程的LDO,输出电压可通过MCUSEL引脚配置为1.5V、1.8V、2.5V或3.3V,以满足不同微控制器的工作电压要求。该LDO具有功率良好信号MCU_PG,可指示LDO是否正常工作。当LDO输出电压低于功率良好阈值且持续时间超过10ms时,进入MCU LDO故障状态,此时自动启用升压转换器和温度监控器,并禁用所有模拟模块,以防止系统出现问题。升压转换器(Boost Converter)
升压转换器为喇叭、互连等模块提供所需的高电压电源。它采用滞回控制方案,确保在输入和输出电压范围内的稳定性和快速瞬态响应。平均输出电压取决于多个因素,可通过调整电感峰值电流来改变开关频率和限制电池电流。在升压过程中,当VCC电压超过VPWRUP阈值时,设备初始化并启用升压转换器,将VCC和VBST电压升高,为内部数字和模拟模块供电。同时,升压转换器还具有软启动功能,当升压转换器启用且VBST电压低于3V时,自动降低电感峰值电流,以减少浪涌电流,保护电路元件。
(五)通信模块(Communication)
互连总线(Interconnect Bus)
TPS8802支持多报警器通信,通过互连总线可以实现烟雾报警信息的共享和协同工作。在大型建筑或场所中,通常需要安装多个烟雾报警器,通过互连总线将这些报警器连接起来,当一个报警器检测到烟雾时,可以通过总线将报警信息发送给其他报警器,实现同时报警,提高火灾预警的效率和可靠性。I2C串行接口
I2C串行接口是TPS8802与微控制器进行通信的主要接口。它支持标准和快速模式,并支持自动递增功能,方便快速读写顺序寄存器。通过I2C接口,微控制器可以对TPS8802进行配置,读取各种放大器的输出数据,监控设备的状态等。推荐使用33kΩ上拉电阻连接SDA和SCL引脚到VMCU,以实现快速模式操作。
(六)其他功能模块
可编程电池测试负载
为了确保电池的可靠性,TPS8802提供了可编程电池测试负载功能。可通过I_BATTEST寄存器位编程负载电流,模拟报警条件下喇叭驱动器的电流消耗。在启用电池测试负载时,需确保VBST大于4.5V。通过定期对电池进行测试,可以及时发现电池的故障或电量不足的情况,保证烟雾报警器在关键时刻能够正常工作。模拟多路复用器(Analog Multiplexer)
模拟多路复用器用于将TPS8802的各种放大器输出连接到单个ADC(模数转换器)。它采用单位增益放大器,提高模拟信号的驱动强度和保真度,并且可以选择绕过缓冲器以消除单位增益放大器引入的额外偏移。通过模拟多路复用器,可以方便地将多个模拟信号连接到ADC进行采样和转换,简化了电路设计。中断和故障检测功能
TPS8802具有可配置的中断信号,在系统异常时能够通知微控制器。通过设置MASK寄存器位,可独立配置STATUS1寄存器中的每个位以发送中断信号。中断信号可通过GPIO或INT_MCU引脚输出,方便微控制器及时响应系统故障。同时,芯片还具备过热故障检测功能,当OTS_EN启用且芯片温度超过125℃时,进入过热故障状态,禁用所有驱动器、放大器和调节器,以防止额外的温度压力。可通过检查芯片温度或读取STATUS1寄存器来退出故障状态。
四、TPS8802的工作原理
TPS8802的工作原理主要基于其各个功能模块的协同工作。在烟雾检测方面,双8位可编程电流LED驱动器驱动红外和蓝色LED发光,光线照射到检测室内的烟雾颗粒上发生散射,部分散射光被光电二极管接收,产生光电流。超低失调光电二极管跨阻抗放大器将这个微弱的光电流信号转换为电压信号,并进行初步放大。可编程和可旁路增益级进一步放大信号,以提高检测的灵敏度和动态范围。放大后的信号通过模拟多路复用器连接到ADC进行采样和转换,转换后的数字信号由微控制器进行处理和分析,判断是否达到报警阈值。
在一氧化碳检测方面,一氧化碳传感器产生的微弱电流信号被超低失调电压增益级放大,可编程增益和基准功能对信号进行进一步调整和优化。放大后的信号同样通过模拟多路复用器连接到ADC进行采样和转换,微控制器根据转换结果判断一氧化碳的浓度是否超标。
当检测到烟雾或一氧化碳浓度超标时,微控制器通过I2C接口配置TPS8802的喇叭驱动器,驱动三端或两端压电喇叭发出报警声音。同时,通过互连总线将报警信息发送给其他烟雾报警器,实现协同报警。电源管理模块为整个系统提供稳定的电源,确保各个模块正常工作。可编程电池测试负载定期对电池进行测试,保证电池的可靠性。中断和故障检测功能实时监控系统的状态,一旦发现异常情况,及时通知微控制器进行处理。
五、TPS8802的应用场景
(一)10年电池烟雾和一氧化碳报警器
由于TPS8802具有超低功耗的特点,结合睡眠模式和电源管理功能,可实现长达10年的电池寿命。这使得它非常适合应用于10年电池烟雾和一氧化碳报警器中。在这种应用场景下,报警器通常采用单个锂原电池供电,TPS8802的宽输入电压范围和低功耗设计能够确保电池在长时间内稳定供电,减少电池更换的频率,降低维护成本。
(二)交流供电烟雾和一氧化碳报警器
除了电池供电的报警器外,TPS8802也可应用于交流供电的烟雾和一氧化碳报警器中。在交流供电系统中,TPS8802可以通过电源适配器将交流电转换为直流电,为芯片和其他模块供电。同时,其内置的备用电池管理功能可以在主电源掉电或电池断开连接时以无缝方式保持供电状态,确保报警器在紧急情况下能够正常工作。
(三)多检测器协同报警系统
在大型建筑或场所中,需要安装多个烟雾报警器以实现全面的火灾预警。TPS8802的互连总线功能支持多检测器通信,能够将多个报警器连接起来,实现烟雾报警信息的共享和协同工作。当一个报警器检测到烟雾时,可以通过总线将报警信息发送给其他报警器,实现同时报警,提高火灾预警的效率和可靠性。
(四)智能烟雾报警系统
随着智能家居的发展,智能烟雾报警系统越来越受到人们的关注。TPS8802可以通过I2C接口与微控制器进行通信,微控制器可以将报警信息通过无线网络发送到用户的手机或其他智能设备上,实现远程监控和报警。同时,用户还可以通过手机APP对烟雾报警器进行配置和控制,如设置报警阈值、测试报警器功能等,提高烟雾报警系统的智能化水平。
六、TPS8802的设计要点
(一)电源设计
在设计TPS8802的电源电路时,需要根据实际应用场景选择合适的电源输入方式。如果采用电池供电,需要考虑电池的类型和容量,以确保电池能够提供足够的电量支持报警器长时间工作。同时,要注意电源的滤波和稳压,减少电源噪声对芯片性能的影响。对于交流供电系统,需要设计合适的电源适配器,将交流电转换为稳定的直流电,并为TPS8802提供合适的输入电压。
(二)LED驱动设计
双8位可编程电流LED驱动器是TPS8802的重要功能模块之一,在设计LED驱动电路时,需要根据LED的特性和应用需求合理设置LED的电流和温度补偿参数。同时,要注意LED的供电方式,可以选择内部调节器或外部电源为LED电容充电,并合理设计LED LDO电路,限制电流,防止浪涌电流对LED造成损坏。
(三)传感器接口设计
TPS8802需要与光电二极管和一氧化碳传感器等外部传感器连接,在设计传感器接口电路时,要注意传感器的信号特性和连接方式。对于光电二极管,要确保其与光电二极管跨阻抗放大器的连接正确,减少信号干扰。对于一氧化碳传感器,要根据传感器的输出特性合理设计信号放大和调理电路,提高检测的准确性。
(四)通信接口设计
I2C串行接口是TPS8802与微控制器进行通信的主要接口,在设计通信接口电路时,要正确连接SDA和SCL引脚,并合理选择上拉电阻的阻值,以确保通信的稳定性和可靠性。同时,要注意通信协议的实现,确保微控制器能够正确地对TPS8802进行配置和数据读取。
(五)PCB布局设计
在进行PCB布局设计时,要考虑TPS8802各个功能模块的布局和布线。要将电源模块、信号处理模块和通信模块等合理分区,减少信号干扰。同时,要注意引脚的连接和走线的长度,避免走线过长导致信号衰减和干扰。此外,还要考虑散热问题,确保芯片在工作过程中能够保持良好的散热性能。
七、总结
TPS8802作为一款专为民用烟雾报警器设计的模拟前端芯片,具有高度集成、灵活性强、超低功耗等众多优点。它集成了烟雾报警器和一氧化碳检测系统所需的所有调节器、放大器和驱动器,为工程师们提供了便捷且高效的解决方案。通过对TPS8802的功能模块、工作原理、应用场景和设计要点的详细介绍,相信电子工程师和相关从业者对该芯片有了更深入的了解。在实际应用中,合理设计和应用TPS8802,能够提高烟雾报警器的性能和可靠性,为人们的生命财产安全提供更有效的保障。
元器件采购上拍明芯城www.iczoom.com,拍明芯城提供型号查询、品牌、价格参考、国产替代、供应商厂家、封装、规格参数、数据手册等采购信息查询PDF数据手册中文资料_引脚图及功能
责任编辑:David
【免责声明】
1、本文内容、数据、图表等来源于网络引用或其他公开资料,版权归属原作者、原发表出处。若版权所有方对本文的引用持有异议,请联系拍明芯城(marketing@iczoom.com),本方将及时处理。
2、本文的引用仅供读者交流学习使用,不涉及商业目的。
3、本文内容仅代表作者观点,拍明芯城不对内容的准确性、可靠性或完整性提供明示或暗示的保证。读者阅读本文后做出的决定或行为,是基于自主意愿和独立判断做出的,请读者明确相关结果。
4、如需转载本方拥有版权的文章,请联系拍明芯城(marketing@iczoom.com)注明“转载原因”。未经允许私自转载拍明芯城将保留追究其法律责任的权利。
拍明芯城拥有对此声明的最终解释权。

产品分类

2012- 2022 拍明芯城ICZOOM.com 版权所有 客服热线:400-693-8369 (9:00-18:00)