什么是UVLO电路
UVLO(Under-Voltage Lockout,欠压锁定)电路是一种用于电子系统中的保护电路,主要作用是防止电源电压过低时系统异常工作或损坏。UVLO电路通过监测电源输入电压,当电压低于设定的阈值时,自动禁止系统启动或切断系统工作,以保证电子设备在安全的电压范围内运行。
在实际应用中,UVLO电路常用于开关电源、DC-DC转换器、微控制器供电和电池管理系统等。当电源电压上升到安全水平时,UVLO电路会释放锁定,使系统正常启动;当电压下降到低于安全阈值时,UVLO电路会再次锁定,防止系统异常运行。典型的UVLO设计包括比较器、电压分压网络和参考电压源,通过比较输入电压与参考电压,实现欠压检测。
UVLO电路不仅能保护芯片和负载,还能提高系统的可靠性和稳定性。它在电源管理中扮演关键角色,尤其是在锂电池供电的便携设备中,可防止电池过放导致设备损坏。UVLO电路是一种简单而重要的保护机制,能够确保电子系统在安全电压范围内启动和运行。

UVLO电路的分类
UVLO(Under-Voltage Lockout,欠压锁定)电路按工作方式和应用特点,可分为多种类型,主要包括线性型UVLO、开关型UVLO以及可编程型UVLO等,每类在设计结构和应用场景上有所不同。
线性型UVLO
线性型UVLO电路是最传统和常用的欠压保护形式,通常由比较器、参考电压源和滞回电路组成。工作原理是将电源电压与固定参考电压进行比较,当电源电压低于设定阈值时,输出信号拉低或断开,使系统停止工作;当电压回升到设定阈值以上时,系统重新允许启动。线性型UVLO电路结构简单、成本低、响应速度较快,适用于低功耗模拟电路和微控制器供电保护场景。
开关型UVLO
开关型UVLO电路通常集成在开关电源或DC-DC转换器内部,通过开关元件直接控制系统的导通或断开。这类UVLO电路在检测到欠压时,可直接关闭功率开关或使控制芯片进入休眠状态,避免电路因低电压工作而产生异常。开关型UVLO适用于大功率系统或高效率电源管理场景,其优点是能快速切断负载电流,防止元器件受低电压损害。
可编程型UVLO
可编程型UVLO电路允许设计者通过外部电阻或电位器自由设定欠压锁定和释放电压阈值,具有更高的灵活性。这类UVLO电路常用于多电压等级的系统或需精确控制启动时机的场景,例如多路DC-DC模块或可调电源管理芯片。可编程UVLO可以根据系统负载特点调整滞回特性,有效避免电源抖动引起的频繁启动或关断。
其他特殊类型
部分UVLO电路结合过流保护、温度保护或过压保护形成综合保护单元,适用于复杂电源管理场景。这类UVLO不仅检测欠压,还可以在其他异常条件下主动保护系统,增强整体可靠性。
UVLO电路的分类主要依据其控制方式和功能实现方式,包括线性型、开关型、可编程型及综合型保护UVLO。不同类型的UVLO在响应速度、灵活性和适用场景上各有特点,设计者可根据电路功率、负载特性及安全需求选择合适的UVLO类型,以确保系统稳定、安全运行。
UVLO电路的工作原理
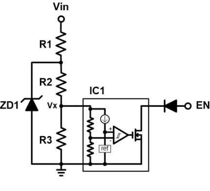
UVLO(Under-Voltage Lockout,欠压锁定)电路的核心作用是监测电源电压,并在电压低于安全阈值时禁止系统启动或切断系统运行,以保护电子设备。其工作原理主要基于电压比较和滞回控制,通过判断电源电压是否达到预设的启动或停止电压来控制系统的工作状态。
典型的UVLO电路包括参考电压源、比较器和输出控制单元。参考电压源提供一个稳定的基准电压,通常采用精密电压源芯片或稳压二极管。比较器则将输入电压与参考电压进行比较。当输入电压低于参考电压时,比较器输出低电平信号,触发系统进入锁定状态,禁止主控制芯片或功率开关工作。反之,当输入电压高于设定的启动阈值时,比较器输出高电平信号,释放锁定,使系统正常启动。
为了避免电源电压在临界值附近波动造成频繁启动或关闭,UVLO电路通常会设计滞回特性。滞回电路通过在上升电压和下降电压时设定不同的触发阈值,使系统只有在电压稳定超过启动阈值后才启动,而在电压下降到更低的停止阈值时才锁定。这样可以显著提高系统的稳定性,防止电源噪声或瞬态波动引起误动作。
在实际应用中,UVLO电路可以直接控制功率MOSFET、开关电源芯片的使能端或者微控制器的复位端。例如,在DC-DC转换器中,当输入电压低于欠压门限时,UVLO会关闭功率开关,避免芯片在低电压下工作产生异常功耗或输出不稳定。在微控制器系统中,UVLO可以通过复位信号保证芯片在供电不足时不执行逻辑操作,防止数据错误或损坏。
UVLO电路通过精确的电压监测、比较和滞回控制,实现对系统电源的安全管理,确保电子设备仅在电压安全范围内启动和工作,从而提高系统可靠性和使用寿命。
UVLO电路的作用
UVLO(Under-Voltage Lockout,欠压锁定)电路在电子系统中起着至关重要的保护和管理作用,其核心功能是监测电源电压,防止系统在电压不足时异常工作或损坏。欠压状态可能导致器件无法正常启动、运行不稳定甚至产生永久性损伤,UVLO电路通过自动控制系统的启动和关闭,保证设备在安全电压范围内工作。
首先,UVLO电路可以保护电源和负载器件。当输入电压低于安全阈值时,电路会切断或禁止系统工作,避免功率芯片、微控制器或其他敏感元件在低电压下工作产生过流、过热或不稳定输出。尤其在锂电池供电的便携设备中,UVLO防止电池过放,延长电池寿命并保障系统可靠运行。
UVLO电路可以提高系统启动的可靠性。通过滞回设计,UVLO设定了启动和关断的不同电压阈值,确保系统只有在输入电压稳定高于启动电压时才允许启动,而在电压下降到停止阈值时才锁定。这样可以避免电源波动或瞬态干扰导致的频繁开关,保持系统启动和运行的稳定性。
UVLO电路还可以辅助电源管理和节能。在多电压系统中,UVLO能够智能判断电源状态,通过锁定或释放控制信号,管理功率模块的启停,从而优化能耗。例如,在开关电源或DC-DC转换器中,欠压锁定可以在电压不足时关闭输出,减少无效功耗并保护电路元件。
UVLO电路在系统安全与可靠性设计中起关键作用。在微控制器、通信设备、电动工具、工业控制以及汽车电子系统中,UVLO确保系统不会在不稳定电压下运行,避免逻辑错误、数据丢失或设备损坏。
UVLO电路的主要作用是保护电子系统免受低电压影响、提高启动可靠性、优化电源管理并提升整体系统安全性和稳定性。它是现代电子设备不可或缺的重要保护电路。
UVLO电路的特点
UVLO(Under-Voltage Lockout,欠压锁定)电路作为电源保护与管理的重要组成部分,具有多种显著特点,这些特点决定了它在电子系统设计中不可替代的地位。
首先,UVLO电路具有精确的电压监测能力。它能够实时监控输入电源电压,并通过比较器与参考电压进行精确比较。当电压低于设定阈值时,UVLO立即输出锁定信号,防止系统启动或继续工作。这种精确性使得系统能够在电压安全范围内运行,避免因电压不足引起的功耗异常、输出不稳定或器件损坏。
UVLO电路通常具有滞回控制特性。滞回设计通过设置不同的启动电压和关断电压,使系统不会在电源电压波动或短时间干扰时频繁开关。这一特点不仅提高了系统的稳定性,也延长了开关器件和主控芯片的使用寿命,同时避免了电源瞬态引起的误动作。
UVLO电路具有响应快速、可靠性高的特性。欠压状态发生时,UVLO能够迅速输出锁定信号,立即切断系统电源或禁止芯片工作,从而避免低电压对系统造成损害。这种快速响应能力在高功率开关电源、电动工具及汽车电子等对保护要求高的场景中尤为重要。
UVLO电路具有灵活的应用特性。根据设计需求,UVLO可分为固定型、可编程型及集成型等,能够适应不同电压等级、负载特性和系统功能需求。例如,可编程UVLO允许用户通过外部电阻调节欠压锁定和释放电压,实现更精细的电源管理和启动控制。
UVLO电路还表现出低功耗与集成化优势。在现代电子系统中,UVLO通常集成于控制芯片或开关电源模块中,占用空间小且功耗低,适合便携式和高集成度设备使用。
UVLO电路的特点主要体现在精确电压监测、滞回控制、快速响应、灵活应用以及低功耗集成化等方面。这些特点使其能够在各种电子系统中提供可靠的欠压保护,保障设备稳定、安全运行。
UVLO电路的应用
UVLO(Under-Voltage Lockout,欠压锁定)电路在电子系统中具有广泛的应用,其主要作用是确保系统在电压安全范围内启动和运行,从而提高设备的可靠性和安全性。
在开关电源和DC-DC转换器中,UVLO电路被广泛用于输入电压监控。当输入电压低于设定阈值时,UVLO会关闭功率开关或禁止控制芯片工作,防止电源在欠压状态下输出异常电压或过流,保护电源器件不受损坏。同时,UVLO通过滞回设计避免电压波动引起的频繁开关,提升系统稳定性。
在微控制器和数字系统中,UVLO电路通常与复位电路配合使用。当电源电压不足时,UVLO向复位端输出低电平信号,使微控制器保持复位状态,防止芯片在供电不足时执行错误指令或产生数据错误。这对于嵌入式系统、通信设备和工业控制系统尤为重要,保证设备在安全电压下运行。
在便携式电池供电设备中,如智能手机、平板电脑、手持仪器和可穿戴设备,UVLO电路能够防止电池过放,延长电池寿命。通过监测电池电压,当电压低于安全水平时,UVLO会切断系统负载或触发低电量提示,从而保护电池和设备。
UVLO在汽车电子和工业控制领域也有广泛应用。例如,在电动汽车的控制模块中,UVLO可以监测蓄电池电压,防止控制器或传感器在低电压下异常工作,保障整车系统稳定运行。在工业控制系统中,UVLO能够保护PLC、电机控制器及其他关键模块免受欠压影响,提高系统可靠性和安全性。
在一些综合电源管理系统中,UVLO还可以与过流、过压和过温保护功能结合,形成多重保护机制,确保复杂电子系统在各种异常情况下都能安全工作。
UVLO电路在开关电源、微控制器系统、便携式电池设备、汽车电子以及工业控制等领域有着广泛应用。它通过监测电源电压、控制系统启动和运行,不仅保护器件安全,还提高系统稳定性和可靠性,是现代电子设备不可或缺的重要电路模块。
UVLO电路如何选型
UVLO(Under-Voltage Lockout,欠压锁定)电路在电子设计中扮演着保护系统的重要角色,合理选型能够确保设备在安全电压范围内启动和工作,避免欠压导致的系统异常或器件损坏。UVLO电路的选型需要从电压等级、响应特性、滞回特性、功耗、封装及应用场景等多个方面综合考虑,同时可选择现成的集成UVLO芯片以简化设计。以下从各方面进行详细说明,并列出常用型号供参考。
电压等级选择
UVLO电路的首要参数是欠压锁定电压(V_UVLO_OFF)和复位或启动电压(V_UVLO_ON)。设计时需根据系统供电电压和负载特性确定。例如,若系统工作电压为5V,则UVLO的关闭电压一般设定在4.3~4.5V,启动电压设定在4.7~4.9V,以保证系统仅在稳定电压下启动。对于12V汽车电源或24V工业电源,UVLO电压需要相应提高。选型时应注意UVLO的电压精度和温漂特性,保证在温度变化下仍能准确触发。
滞回特性
滞回特性是UVLO选型的重要参数。滞回电压决定了电路在电压临界值附近的稳定性,避免频繁启动或关断。典型UVLO芯片具有固定滞回或可调滞回功能。固定滞回适用于简单系统,而可调滞回通过外接电阻调节启动与关断电压差,适合对启动顺序要求严格或电压波动较大的系统。
响应速度与功耗
UVLO电路应具备快速响应特性,能够在电压低于设定阈值时及时锁定系统,防止器件受损。低功耗也是重要考虑因素,特别是在电池供电的便携设备中。理想的UVLO芯片静态电流通常在微安量级,以降低系统待机功耗。
封装和集成度
现代UVLO电路可选用单独的比较器加参考电压的分立设计,也可选择集成型芯片,简化PCB布局。例如,集成型UVLO芯片常带有复位输出或使能输出,直接与微控制器或功率开关连接,减少外围元件数量。常用封装包括SOT-23、SOIC-8、MSOP等,选型时需结合PCB空间和散热要求。
典型UVLO芯片型号及特点
以下列出一些常用UVLO芯片及其应用特点:
LMV431/LM431:精密可调稳压器型UVLO,可通过外接电阻设定锁定电压和滞回,适用于5V~24V系统,封装SOT-23/TO-92。
TPS3808/TPS3809(TI):专用电压监控芯片,带欠压复位输出和滞回,静态电流低至1µA,适用于微控制器和电池供电设备。
MIC94160/161(Microchip):高精度欠压锁定芯片,适用于低压系统,可提供复位和使能信号输出,封装SOT-23。
MAX809/MAX810(Maxim Integrated):低电压微控制器复位芯片,集成UVLO功能,响应速度快,滞回固定,适合5V、3.3V MCU系统。
TLV7041/7042(TI):可调UVLO芯片,静态电流低,滞回电压可调,适用于便携式电池供电设备。
ADM8317/ADM8318(Analog Devices):多通道电压监控芯片,带可编程UVLO和复位输出,适合复杂电源管理系统。
应用场景匹配
在选型时,应结合实际应用场景。例如,开关电源和DC-DC模块更适合选用响应快、可控滞回的集成UVLO芯片;微控制器系统可选择带复位输出的监控芯片;便携式电池设备则需关注静态功耗和电压调节范围。
选型总结
UVLO选型需综合考虑:输入电压范围、锁定和启动电压、滞回特性、响应速度、静态功耗、封装形式及系统接口要求。通过对比各类芯片参数,如LMV431、TPS3808、MAX809、ADM8317等,可以根据系统电压和功能需求选择最合适的UVLO电路方案,实现系统安全、可靠、高效的电源管理。
合理选型UVLO电路不仅能够保护器件和系统,还能优化启动特性和电源管理,是设计高可靠电子设备的重要环节。