基于单片机的直流电机调速系统设计(原理图+论文+教程)
来源:
电路城
2021-11-10
类别:计算机及配件
75
拍明
原标题:基于单片机的直流电机调速系统设计(原理图+论文+教程)




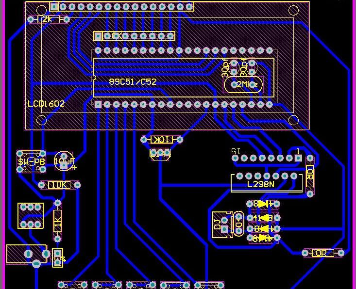
PWM-脉冲宽度调制技术,通过对微处理器输出的一系列数字脉冲宽度进行调制,等效地获得模拟电路所需的波形,从而实现对模拟电路控制的一种有效技术。采用PWM技术可以避免传统调速系统模拟电路容易随时间飘移、产生一些不必要的热损耗、以及对噪声敏感等缺点,并且PWM调速系统低速特性好,动态抗干扰能力强的特点.由此来实现直流电机的启动、停止、加速、减速、正转、反转以及速度的动态显示,并且大幅度提高了转速显示的精确性。
责任编辑:
【免责声明】
1、本文内容、数据、图表等来源于网络引用或其他公开资料,版权归属原作者、原发表出处。若版权所有方对本文的引用持有异议,请联系拍明芯城(marketing@iczoom.com),本方将及时处理。
2、本文的引用仅供读者交流学习使用,不涉及商业目的。
3、本文内容仅代表作者观点,拍明芯城不对内容的准确性、可靠性或完整性提供明示或暗示的保证。读者阅读本文后做出的决定或行为,是基于自主意愿和独立判断做出的,请读者明确相关结果。
4、如需转载本方拥有版权的文章,请联系拍明芯城(marketing@iczoom.com)注明“转载原因”。未经允许私自转载拍明芯城将保留追究其法律责任的权利。
拍明芯城拥有对此声明的最终解释权。
上一篇:
已是第一篇
下一篇:
基于磁敏传感技术的位移测量编码与识别

产品分类

2012- 2022 拍明芯城ICZOOM.com 版权所有 客服热线:400-693-8369 (9:00-18:00)