TLV841超低压纳瓦级功率监控器详解
1
拍明芯城
TLV841:可调节释放延迟功能的超低压纳瓦级功率监控器深度解析
一、产品概述与市场定位
TLV841是德州仪器(TI)推出的一款超低压纳瓦级功率监控器,采用Wafer Chip-Scale Package(WCSP)封装技术,实现了微型化与高性能的完美结合。其核心优势在于可调节释放延迟功能,结合125nA典型静态电流和±0.5%阈值精度,成为电池供电设备、可穿戴设备、工业监控等领域的理想选择。该器件通过三种引脚变体(S/M/C系列)提供差异化功能,覆盖从单通道电压监控到双通道手动复位的多样化需求,同时支持开漏与推挽输出拓扑,进一步扩展了应用场景。

二、核心技术特性解析
1. 超低功耗与高精度设计
TLV841的静态电流仅为125nA(典型值),在同类产品中处于领先地位。这一特性使其在长期运行的电池供电设备中优势显著,例如智能手表、无线传感器节点等场景,可大幅延长电池寿命。其阈值精度达到±0.5%(典型值),内置5%精密迟滞(VHYS),有效避免电压波动导致的误触发。例如,在3.3V系统中,迟滞电压可达165mV,确保在电源噪声环境下仍能稳定工作。

2. 可调节释放延迟功能
延迟时间是功率监控器的关键参数,直接影响系统稳定性。TLV841通过两种机制实现灵活控制:
TLV841C系列:支持外部电容编程延迟时间。通过CT引脚连接电容,可实现从40μs到秒级的连续调节。例如,连接1nF电容时,延迟时间约为1ms;连接10nF时,延迟时间延长至10ms。这种设计允许开发者根据具体应用优化复位响应速度。
TLV841M/S系列:提供固定延迟选项(40μs、2ms、10ms、30ms、50ms、80ms、100ms、150ms、200ms),无需外部元件即可满足快速复位需求。例如,在需要严格时序控制的工业控制器中,200ms延迟可确保所有外设完成初始化后再释放复位信号。
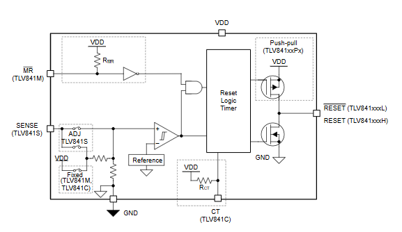
3. 多功能引脚架构
TLV841通过三种引脚变体实现功能差异化:
TLV841S:独立SENSE引脚设计,支持非VDD电压轨监控或按钮输入。例如,在双电源系统中,可同时监测主电源(VDD)和备用电源(SENSE),实现冗余保护。通过在SENSE与RESET引脚间添加外部电阻,还可调整阈值迟滞,适应不同噪声环境。
TLV841M:集成手动复位(MR)引脚,支持外部信号触发复位或直接连接按钮。例如,在医疗设备中,可通过MR引脚实现硬件级安全复位,避免软件故障导致系统锁死。该系列还可配置为VDD+MR双通道监控,简化多电压轨管理。
TLV841C:专注于可编程延迟功能,适合需要精确时序控制的场景,如数据中心服务器电源管理。
4. 宽工作电压与温度范围
TLV841支持0.7V至5.5V工作电压,覆盖从单节锂离子电池(3.0V-4.2V)到5V工业系统的需求。其工作温度范围扩展至-40°C至+125°C,满足汽车电子、户外设备等极端环境应用。例如,在太阳能逆变器中,TLV841可在高温环境下持续监控直流母线电压,确保系统安全运行。
三、封装与输出拓扑创新
1. WCSP封装技术优势
TLV841采用0.73mm×0.73mm DSBGA封装,面积仅为传统SOT-23封装的1/10。这种微型化设计显著节省PCB空间,特别适合高密度集成场景。例如,在智能耳机中,TLV841可直接贴片于主芯片附近,缩短走线距离,降低寄生电感对监控精度的影响。此外,WCSP封装通过晶圆级工艺实现,无引脚框架限制,进一步提升了散热性能与可靠性。
2. 多样化输出拓扑
TLV841提供四种输出配置,满足不同驱动需求:
开漏输出(DL/DH系列):支持电平转换,可与不同电压域逻辑电路直接接口。例如,在3.3V系统中驱动5V微控制器复位引脚时,DH系列高电平有效输出可避免电平不匹配问题。
推挽输出(PL/PH系列):提供更强驱动能力,适合直接驱动LED指示灯或负载电容较大的场景。例如,PH系列高电平有效输出可快速拉高复位线,确保时序严格的外设及时响应。
四、典型应用场景分析
1. 可穿戴设备电源管理
在智能手表中,TLV841可同时监控主电池电压与备用电源(如超级电容)。通过TLV841S的SENSE引脚监测备用电源,当主电源失效时,立即触发复位并切换至备用电源,避免数据丢失。其125nA静态电流对电池容量仅100mAh的智能手环而言,可延长数月待机时间。
2. 工业自动化设备保护
在PLC(可编程逻辑控制器)中,TLV841M可配置为24V工业电源与5V逻辑电源双监控。当任一电压轨跌落至阈值以下时,MR引脚输出复位信号,关闭所有输出通道,防止设备误动作。其200ms固定延迟确保在电源瞬断时不会误触发保护机制。
3. 数据中心服务器电源时序控制
在服务器电源架构中,TLV841C通过外部电容编程实现毫秒级延迟控制。例如,在12V母线启动过程中,通过调整CT引脚电容值,可精确控制PFC电路与DC-DC转换器的启动时序,避免浪涌电流冲击。
五、设计要点与优化建议
1. 阈值设置与迟滞调整
TLV841的阈值电压通过内部参考源设定,典型值为0.505V(可调系列)或固定值(0.8V-4.9V,步进0.1V)。在设计时,需根据系统电压范围选择合适型号。例如,监控5V系统时,应选择VIT-=4.9V型号,并预留10%余量以应对电压波动。对于噪声较大的环境,可通过SENSE引脚外接电阻调整迟滞。例如,在12V系统中,添加100kΩ电阻可将迟滞从5%提升至10%,增强抗干扰能力。
2. 延迟时间计算与元件选型
对于TLV841C系列,延迟时间计算公式为:
tD = K × CT
其中,K为内部常数(典型值1000μs/μF),CT为外部电容值。例如,需要10ms延迟时,CT应选择10nF(1000μs/μF × 10nF = 10ms)。实际设计中,需考虑电容容差(通常±20%)对延迟精度的影响,建议选择X7R或X5R介质电容。
3. 布局布线规范
由于TLV841采用微型封装,PCB设计需特别注意:
信号完整性:SENSE引脚走线应尽可能短,避免引入寄生电感。例如,在监控电池电压时,SENSE线长度应控制在5mm以内。
电源去耦:在VDD引脚旁放置0.1μF陶瓷电容,降低电源噪声对监控精度的影响。电容应尽可能靠近器件,引线宽度不小于0.2mm。
热管理:虽然TLV841功耗极低,但在高温环境中仍需考虑散热。建议PCB铜箔面积不小于4mm²,以增强热传导。
六、评估与测试方法
1. 评估模块(EVM)使用指南
TI提供的TLV841EVM评估模块支持所有三种型号(S/M/C)与输出拓扑测试。通过跳线配置,可快速验证不同功能:
电压监控测试:连接可调电源至VDD引脚,通过示波器监测RESET引脚输出,验证阈值精度与迟滞特性。
延迟时间测量:在TLV841C的CT引脚连接已知电容,使用逻辑分析仪捕捉复位信号边沿,计算实际延迟时间。
手动复位功能验证:通过TLV841M的MR引脚输入脉冲信号,检查系统复位响应是否符合预期。
2. 关键参数测试规范
静态电流测试:在VDD=3.3V、无负载条件下,使用微安表测量器件电流,应≤1.5μA(最大值)。
阈值精度验证:使用高精度数字万用表测量RESET引脚翻转时的VDD电压,与数据手册标称值对比,误差应≤±0.5%。
温度特性测试:在-40°C至+125°C范围内,每20°C为一个测试点,记录阈值电压变化,确保符合规格要求。
七、替代方案与选型对比
1. 与TPS3839系列对比
TPS3839是TI另一款低功耗电压监控器,与TLV841相比:
功耗:TPS3839静态电流为150nA,略高于TLV841的125nA。
延迟功能:TPS3839支持固定延迟(140ms/200ms),但缺乏TLV841C的可编程延迟能力。
封装:TPS3839采用SOT-23封装,面积约为TLV841的3倍,不适合高密度设计。
2. 与ADM1291对比
ADM1291是ADI公司的电压监控器,具有以下差异:
精度:ADM1291阈值精度为±1%,低于TLV841的±0.5%。
功能:ADM1291集成看门狗定时器,适合需要软件监控的场景,但功耗(500nA)显著高于TLV841。
成本:ADM1291价格约为TLV841的1.5倍,在成本敏感型应用中竞争力较弱。
八、未来发展趋势展望
随着物联网与边缘计算的普及,功率监控器正朝着更低功耗、更高集成度方向发展。TLV841的后续演进可能包括:
集成多通道监控:在单一芯片内实现4通道以上电压/电流监控,满足复杂系统需求。
AI辅助故障预测:通过内置机器学习算法分析电压波动模式,提前预警潜在故障。
无线通信功能:集成低功耗蓝牙或NFC,实现远程监控与配置,简化系统维护。
元器件采购上拍明芯城www.iczoom.com
拍明芯城提供型号查询、品牌、价格参考、国产替代、供应商厂家、封装、规格参数、数据手册等采购信息查询PDF数据手册中文资料_引脚图及功能
责任编辑:David
【免责声明】
1、本文内容、数据、图表等来源于网络引用或其他公开资料,版权归属原作者、原发表出处。若版权所有方对本文的引用持有异议,请联系拍明芯城(marketing@iczoom.com),本方将及时处理。
2、本文的引用仅供读者交流学习使用,不涉及商业目的。
3、本文内容仅代表作者观点,拍明芯城不对内容的准确性、可靠性或完整性提供明示或暗示的保证。读者阅读本文后做出的决定或行为,是基于自主意愿和独立判断做出的,请读者明确相关结果。
4、如需转载本方拥有版权的文章,请联系拍明芯城(marketing@iczoom.com)注明“转载原因”。未经允许私自转载拍明芯城将保留追究其法律责任的权利。
拍明芯城拥有对此声明的最终解释权。

产品分类

2012- 2022 拍明芯城ICZOOM.com 版权所有 客服热线:400-693-8369 (9:00-18:00)